HOME   LIST
‹–   –›

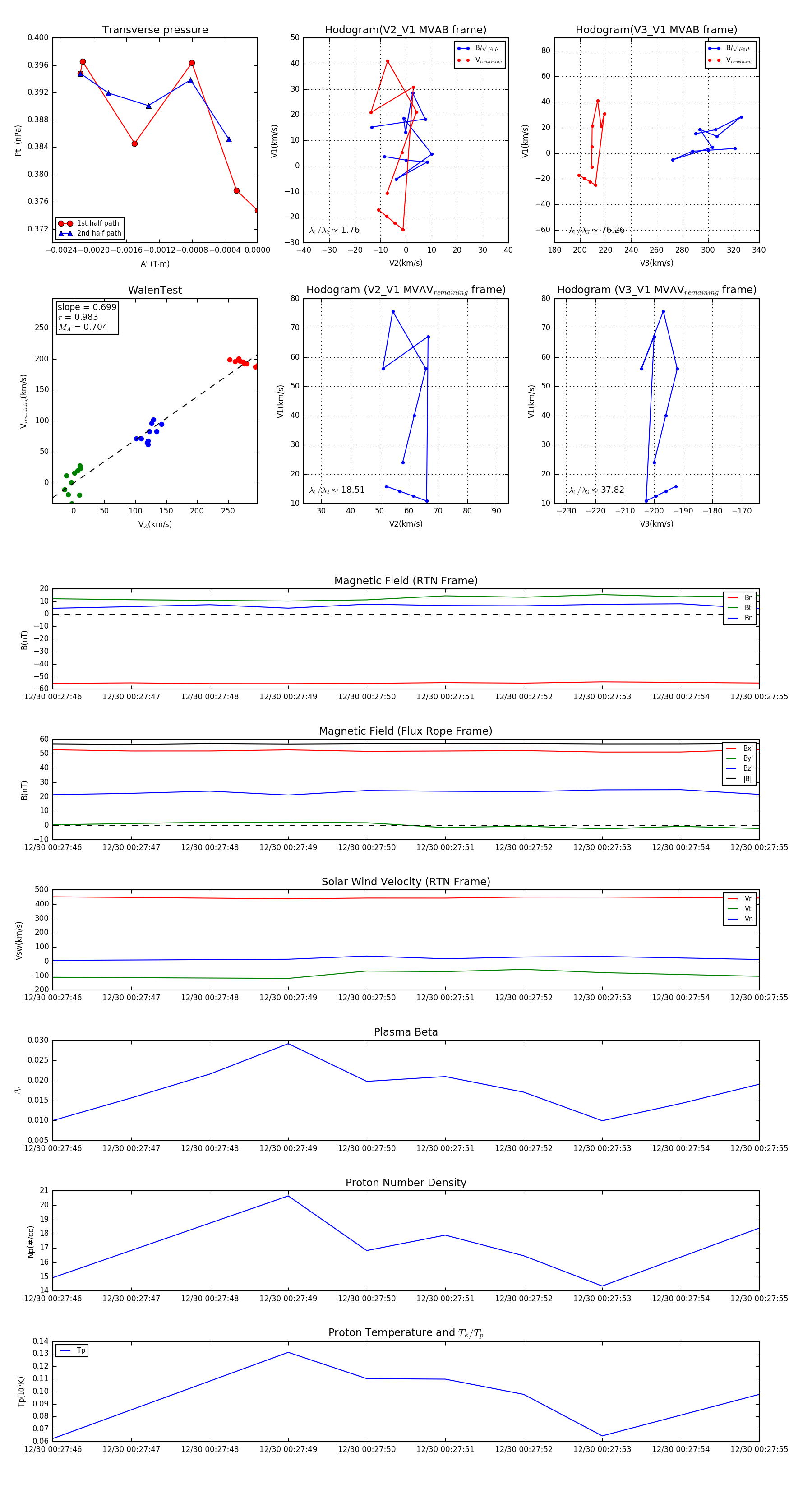
Flux Rope in 2024

Flux Rope Event 2024-12-30 00:27:46 ~ 2024-12-30 00:27:55 (10 seconds)


plot