HOME   LIST
‹–   –›

Flux Rope in 2024

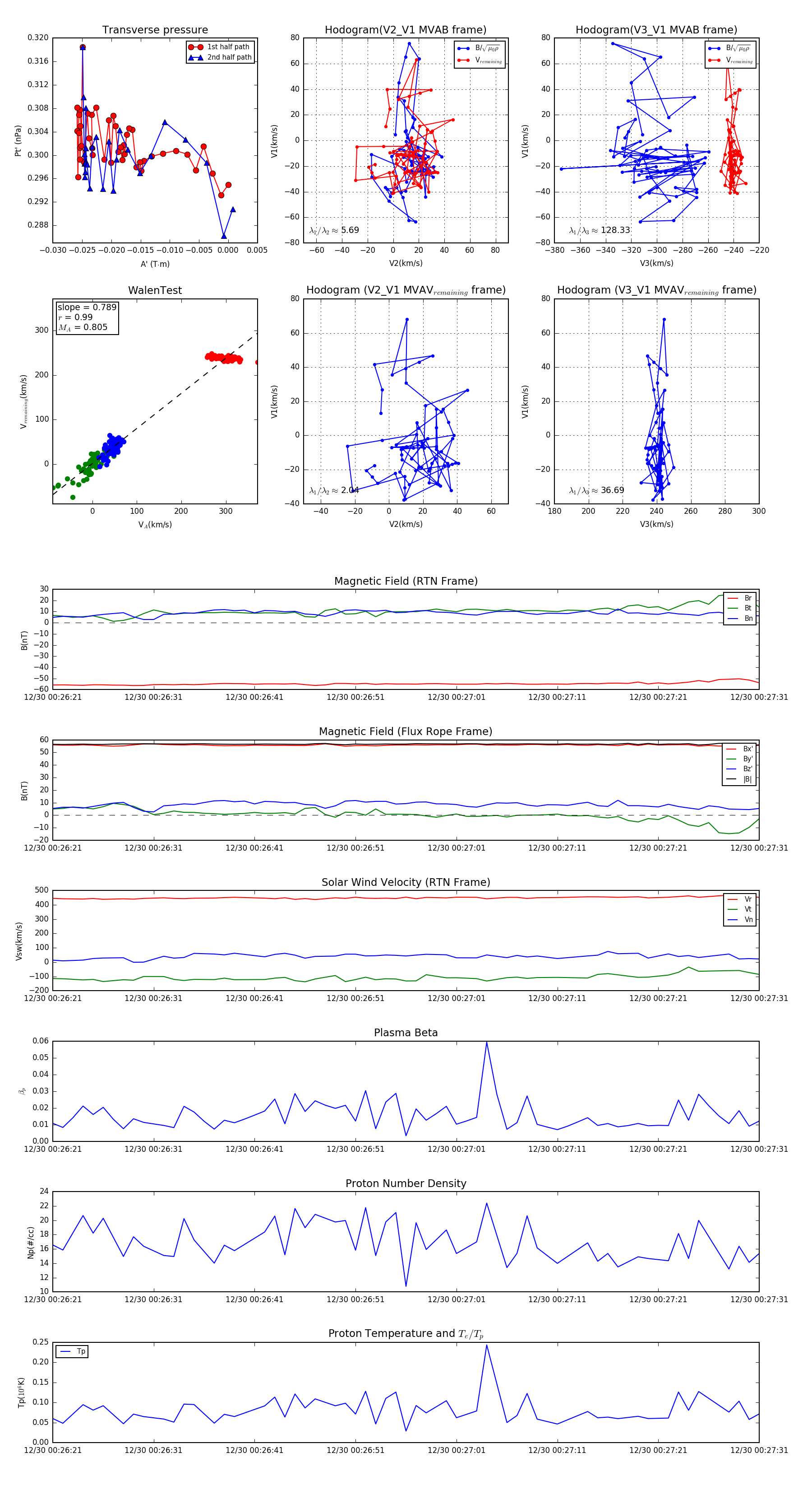
Flux Rope Event 2024-12-30 00:26:21 ~ 2024-12-30 00:27:31 (71 seconds)


plot