HOME   LIST
‹–   –›

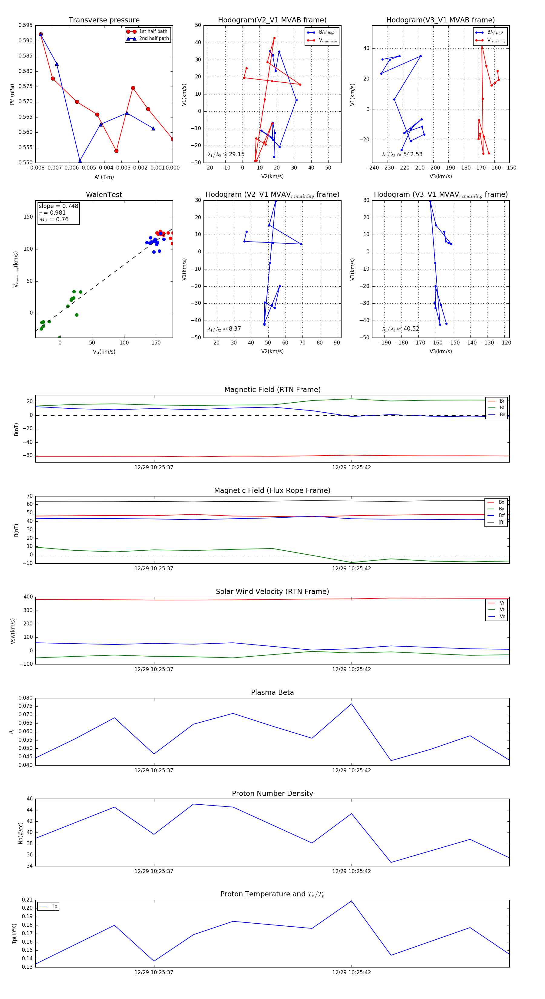
Flux Rope in 2024

Flux Rope Event 2024-12-29 10:25:34 ~ 2024-12-29 10:25:46 (13 seconds)


plot