HOME   LIST
‹–   –›

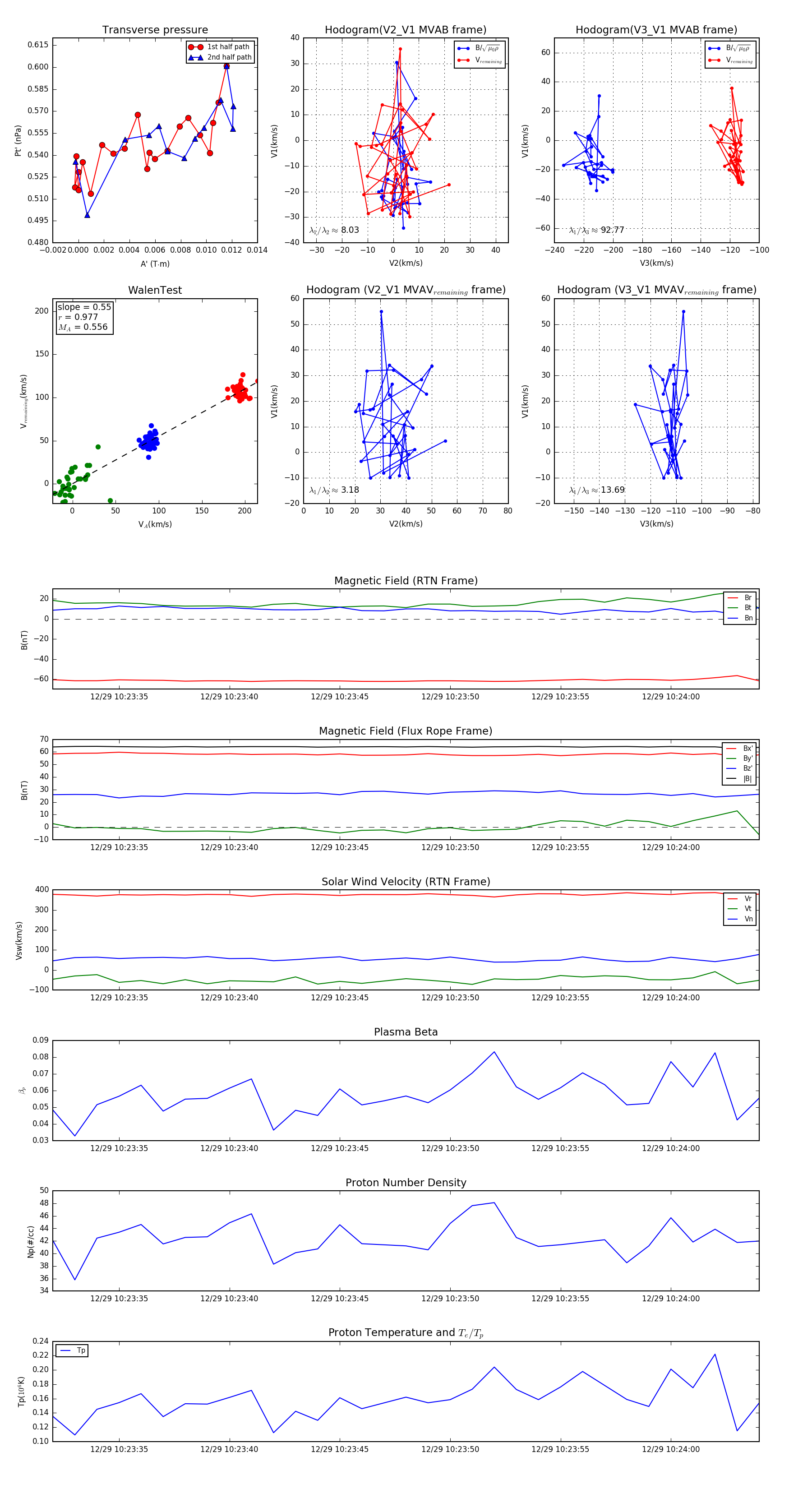
Flux Rope in 2024

Flux Rope Event 2024-12-29 10:23:32 ~ 2024-12-29 10:24:04 (33 seconds)


plot