HOME   LIST
‹–   –›

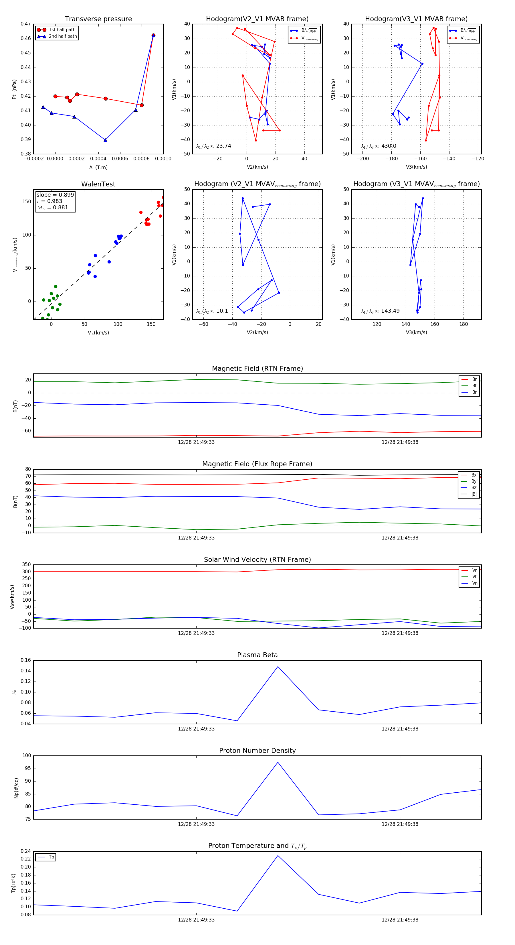
Flux Rope in 2024

Flux Rope Event 2024-12-28 21:49:29 ~ 2024-12-28 21:49:40 (12 seconds)


plot