HOME   LIST
‹–   –›

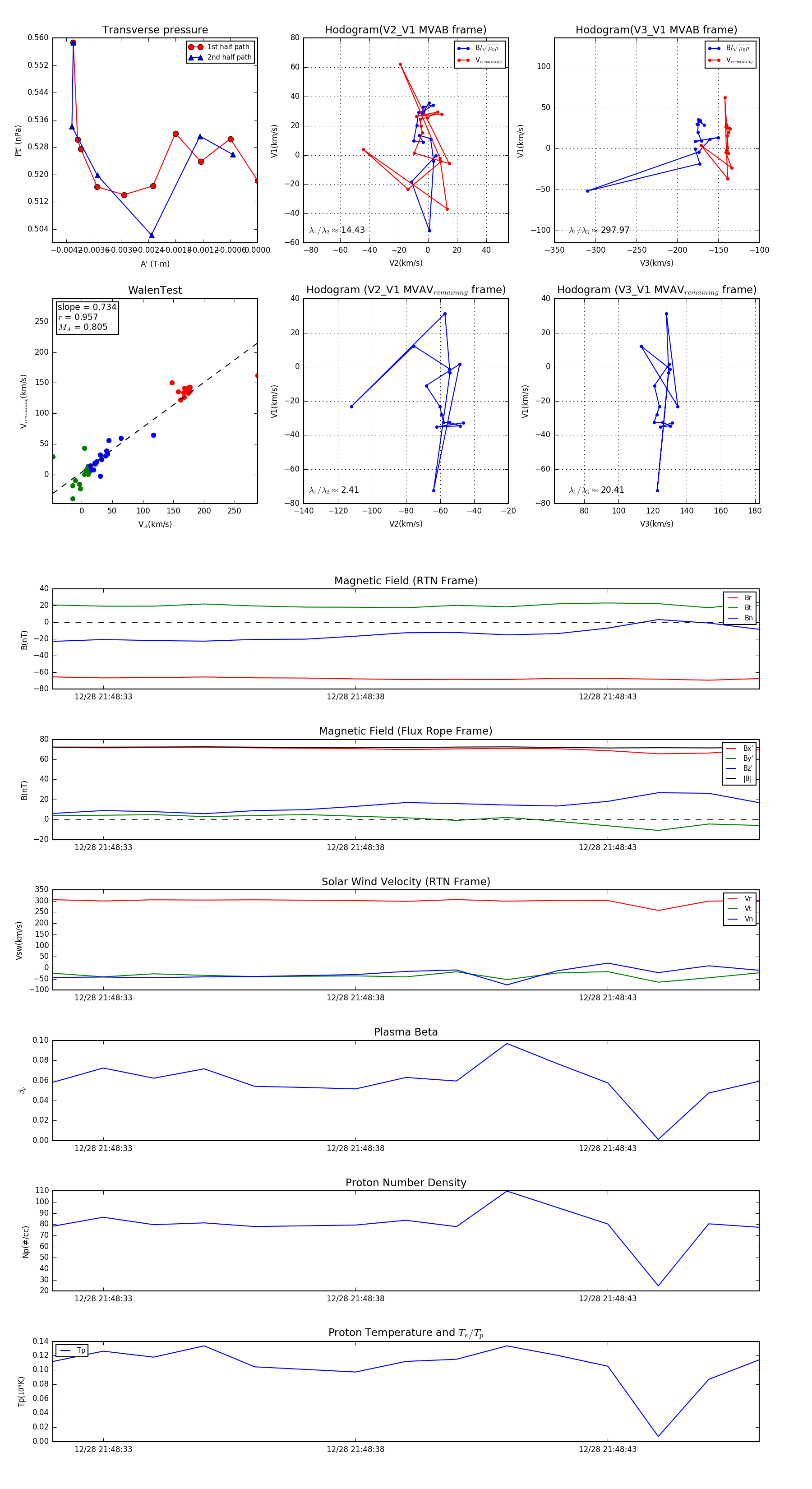
Flux Rope in 2024

Flux Rope Event 2024-12-28 21:48:32 ~ 2024-12-28 21:48:46 (15 seconds)


plot