HOME   LIST
‹–   –›

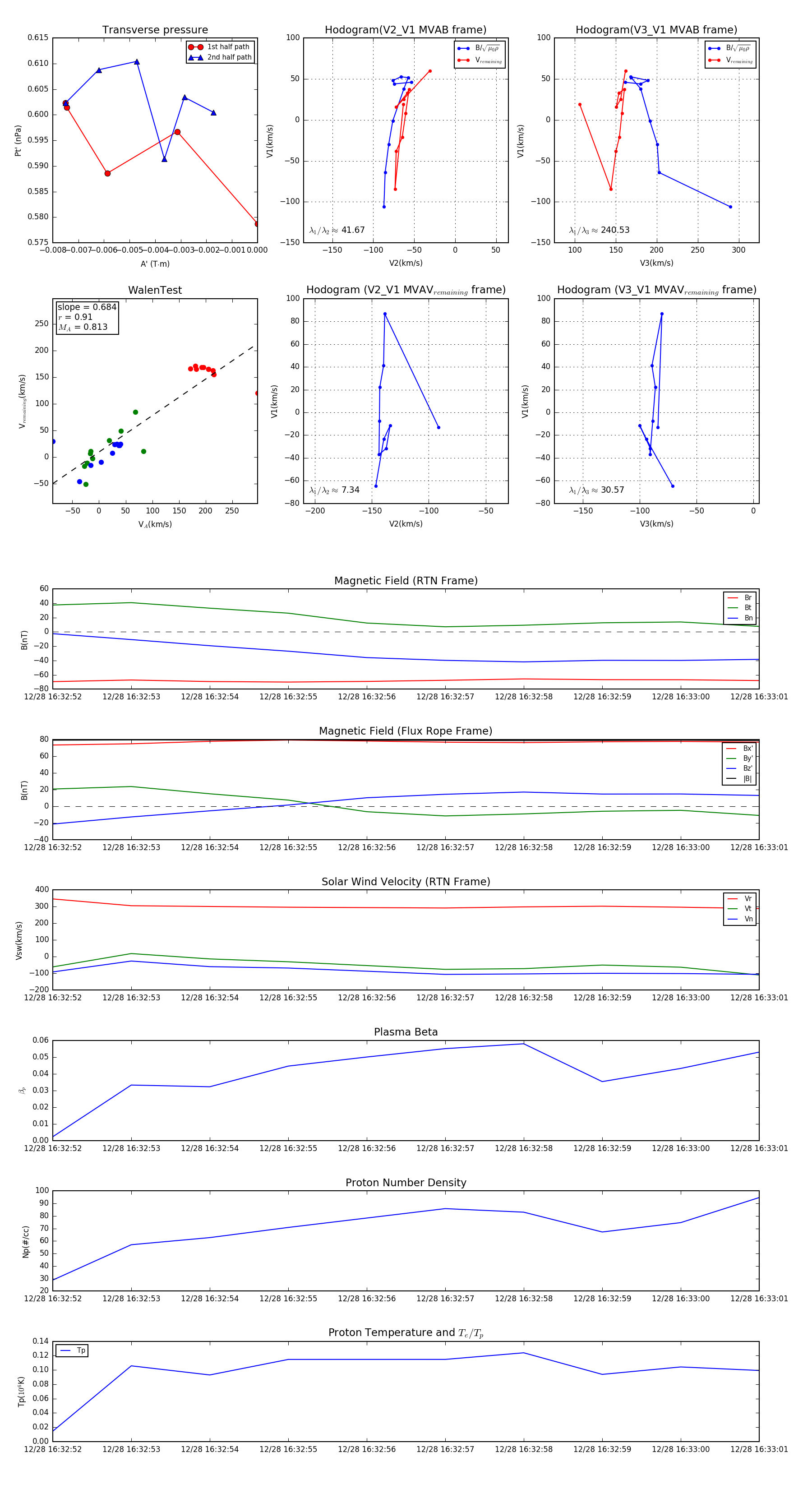
Flux Rope in 2024

Flux Rope Event 2024-12-28 16:32:52 ~ 2024-12-28 16:33:01 (10 seconds)


plot