HOME   LIST
‹–   –›

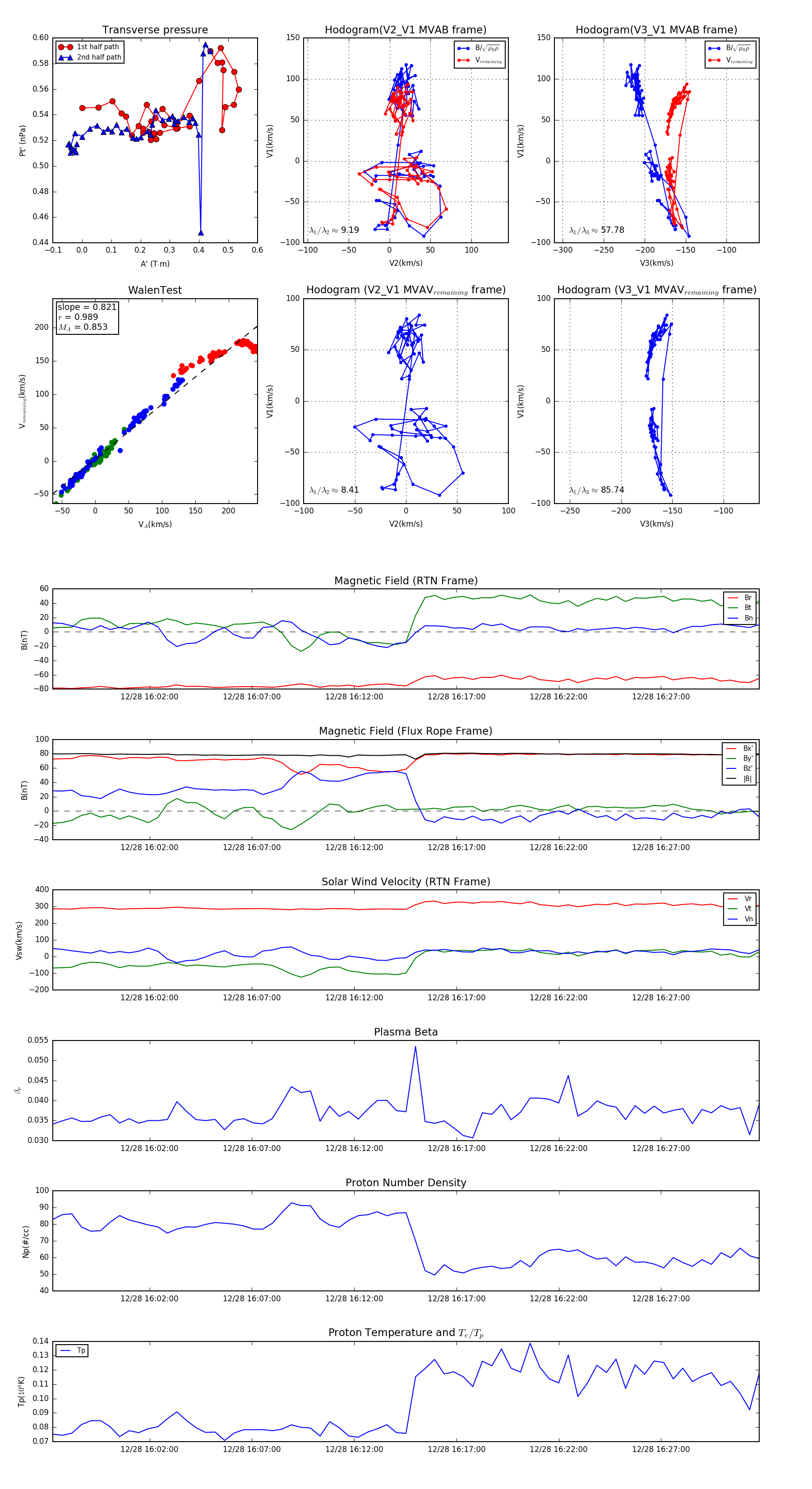
Flux Rope in 2024

Flux Rope Event 2024-12-28 15:57:16 ~ 2024-12-28 16:31:48 (2073 seconds)


plot