HOME   LIST
‹–   –›

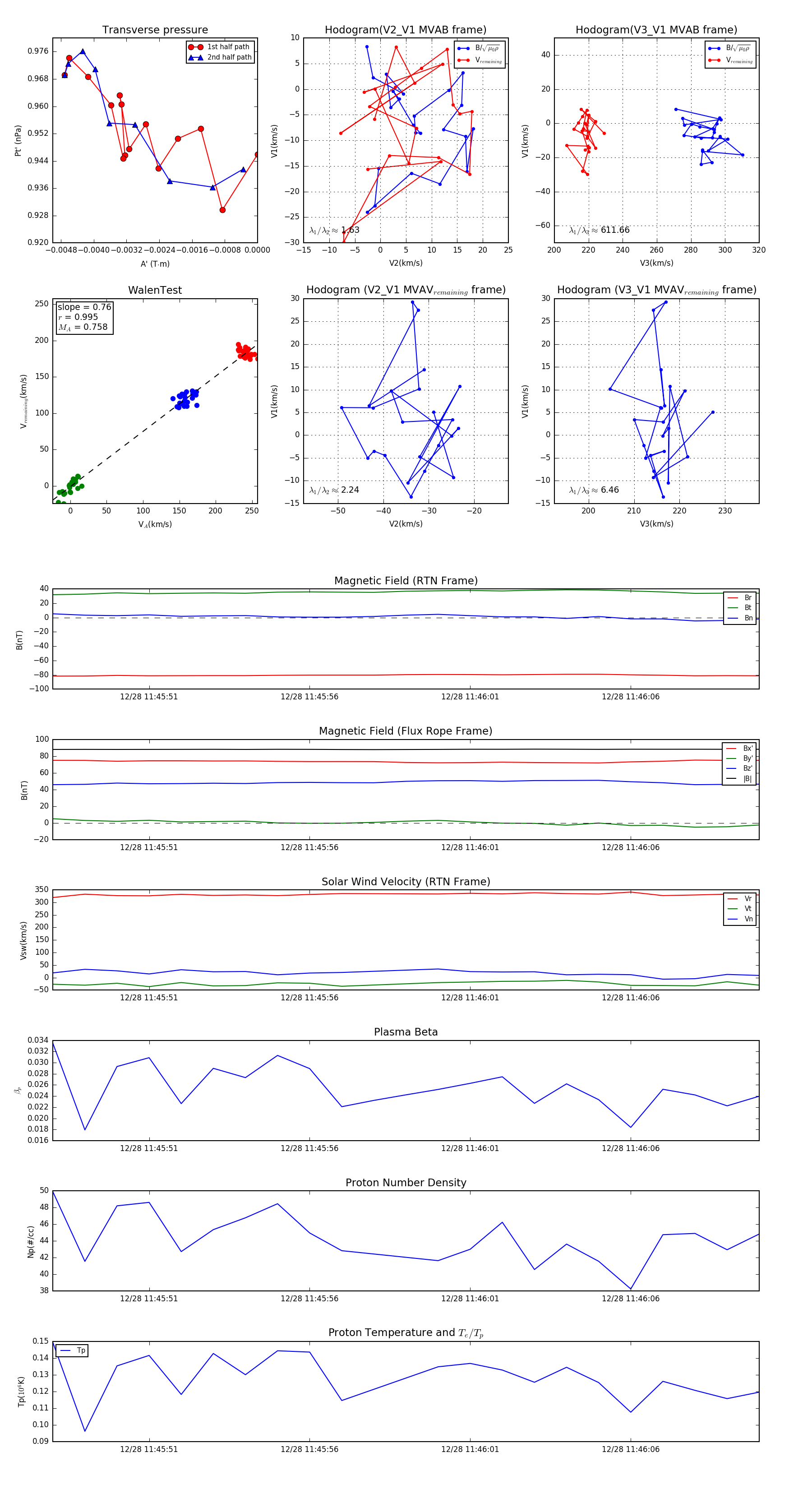
Flux Rope in 2024

Flux Rope Event 2024-12-28 11:45:48 ~ 2024-12-28 11:46:10 (23 seconds)


plot