HOME   LIST
‹–   –›

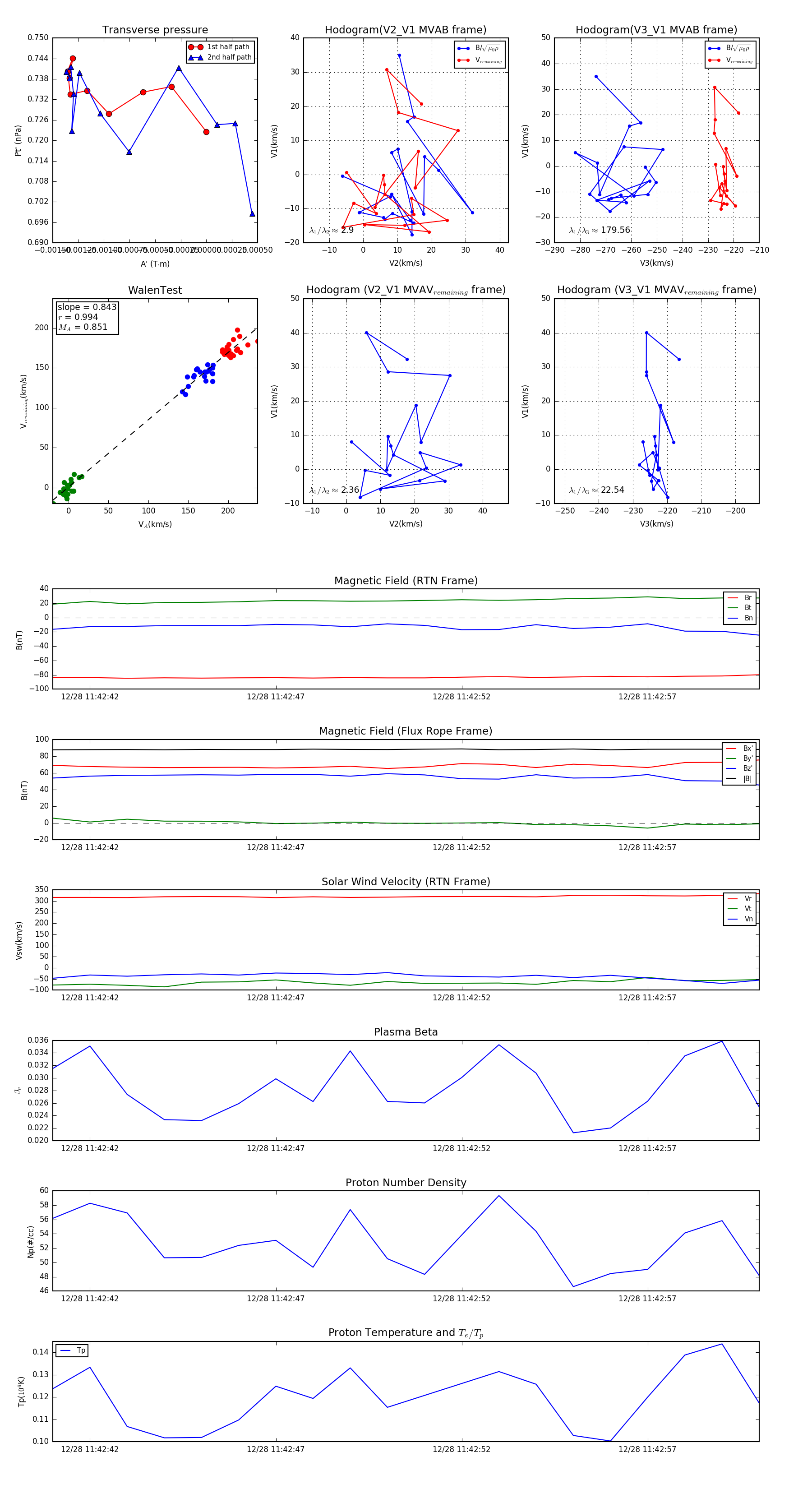
Flux Rope in 2024

Flux Rope Event 2024-12-28 11:42:41 ~ 2024-12-28 11:43:00 (20 seconds)


plot