HOME   LIST
‹–   –›

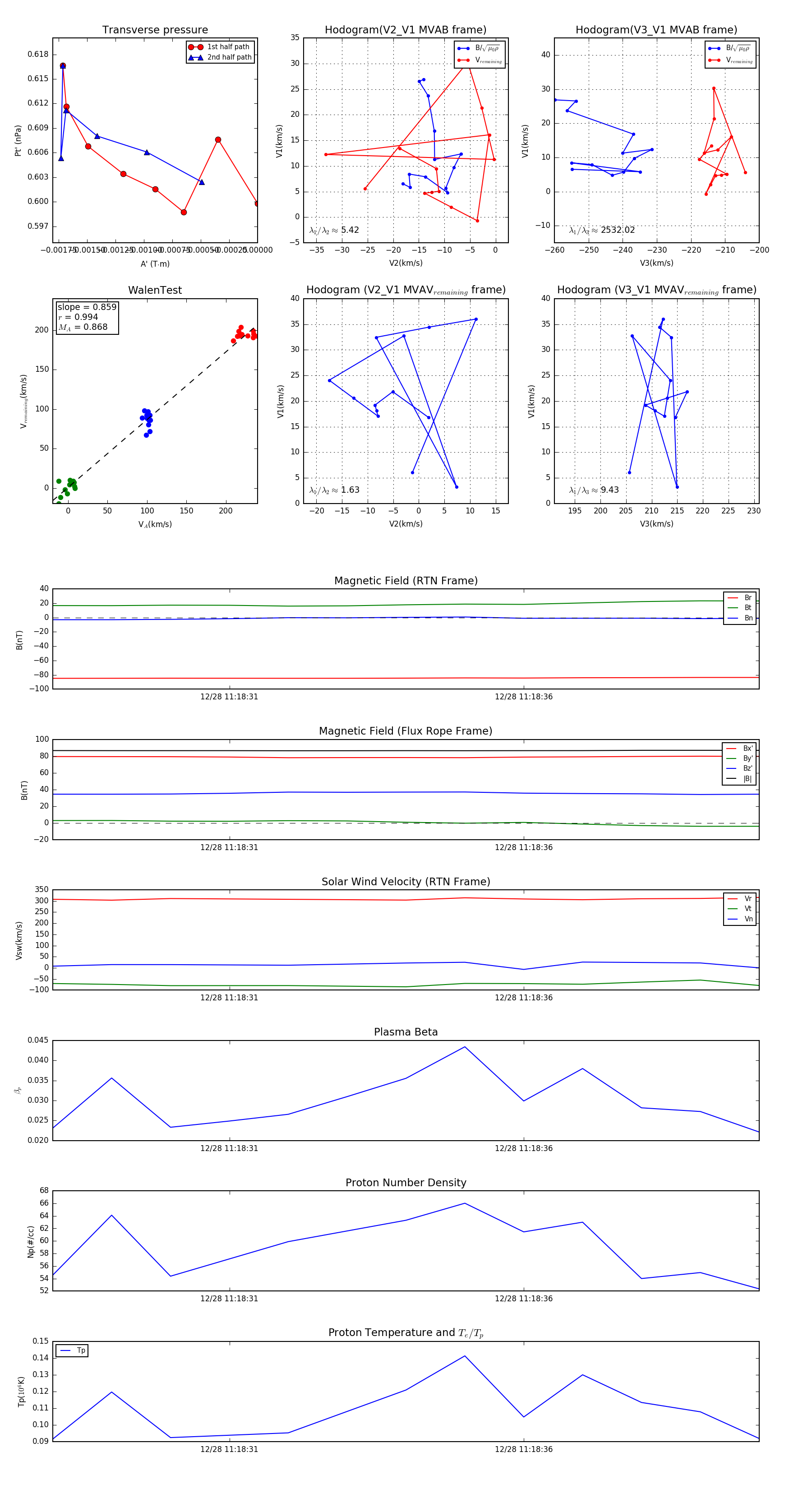
Flux Rope in 2024

Flux Rope Event 2024-12-28 11:18:28 ~ 2024-12-28 11:18:40 (13 seconds)


plot