HOME   LIST
‹–   –›

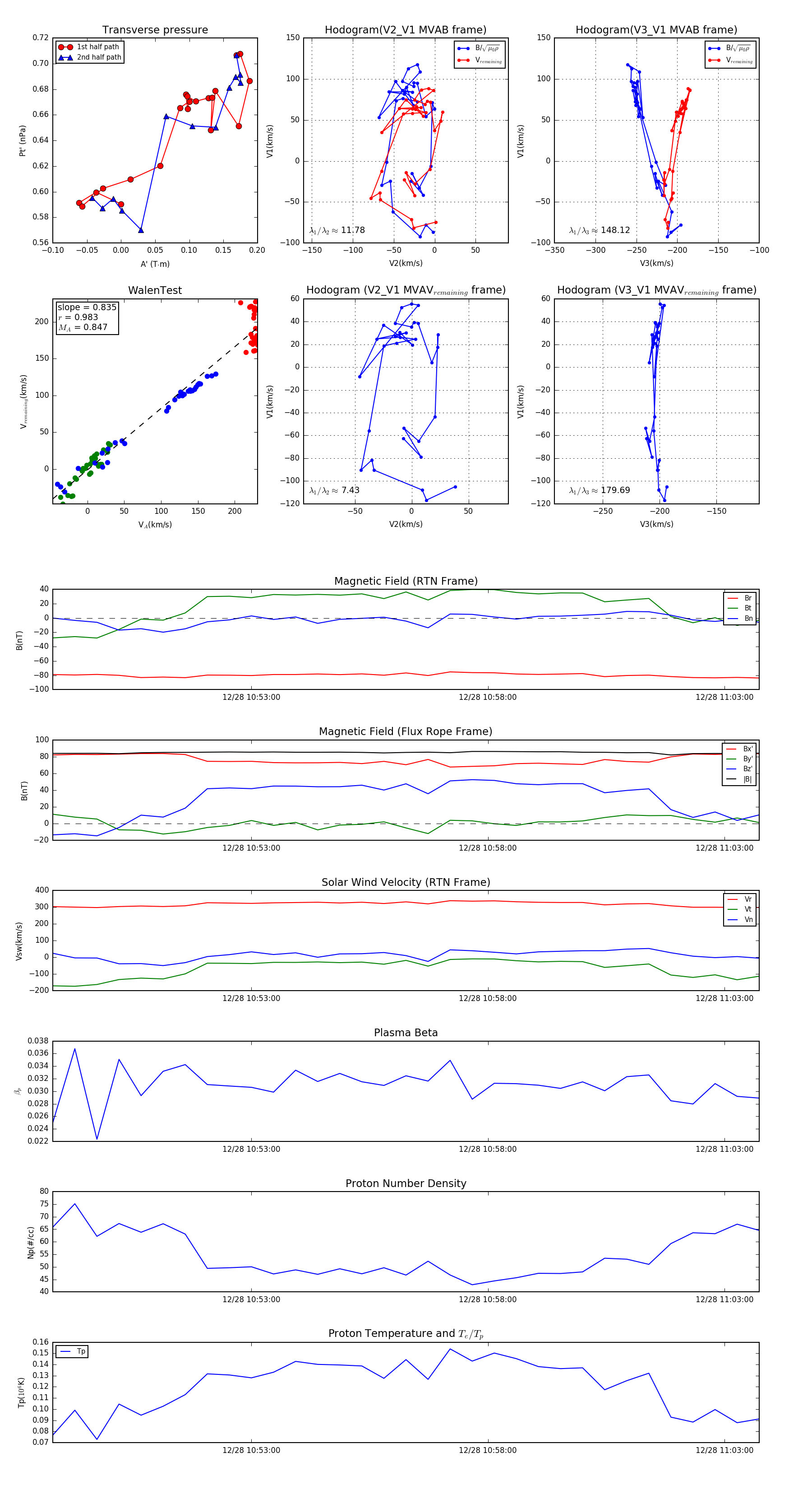
Flux Rope in 2024

Flux Rope Event 2024-12-28 10:48:48 ~ 2024-12-28 11:03:44 (897 seconds)


plot