HOME   LIST
‹–   –›

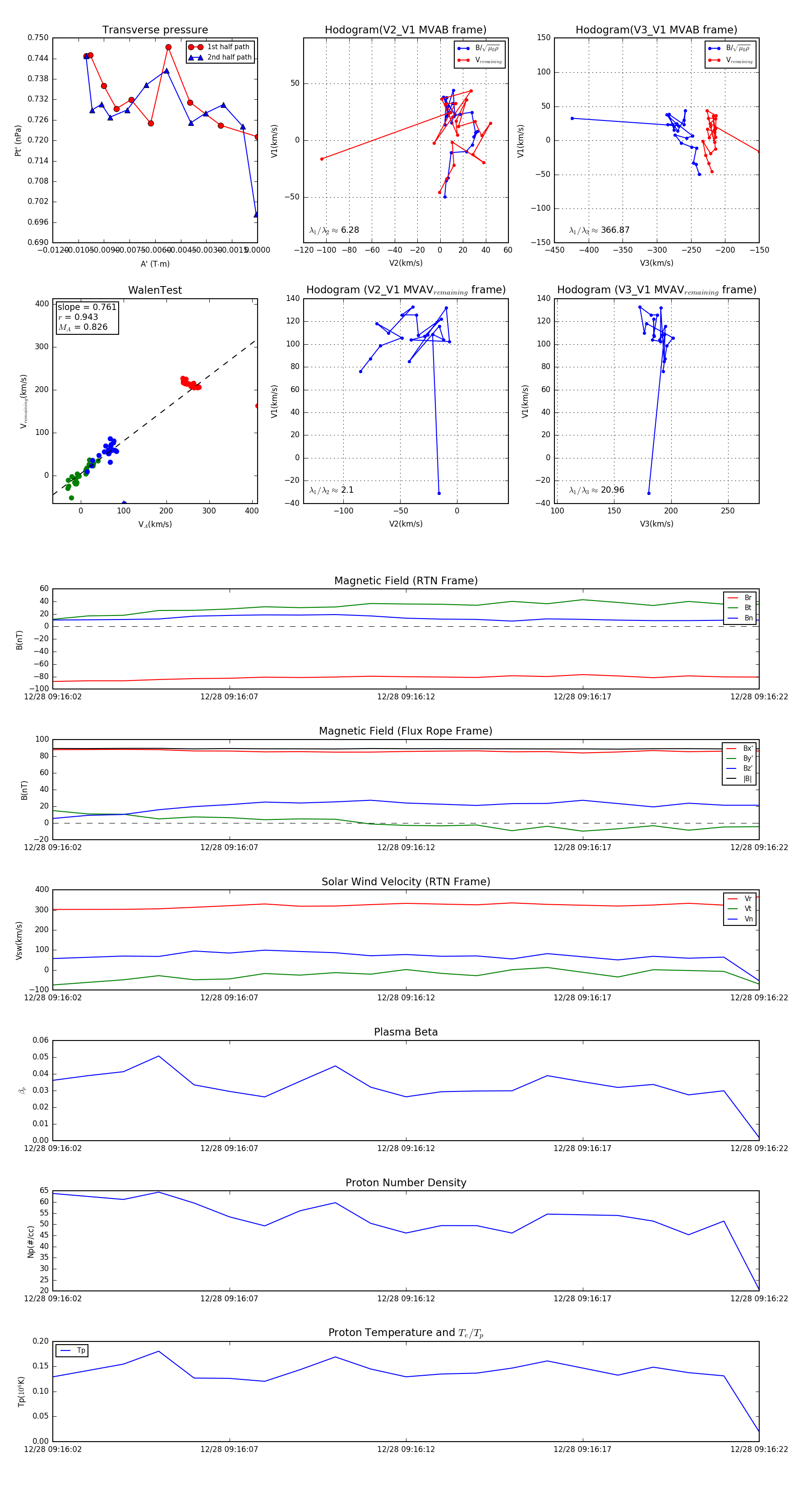
Flux Rope in 2024

Flux Rope Event 2024-12-28 09:16:02 ~ 2024-12-28 09:16:22 (21 seconds)


plot