HOME   LIST
‹–   –›

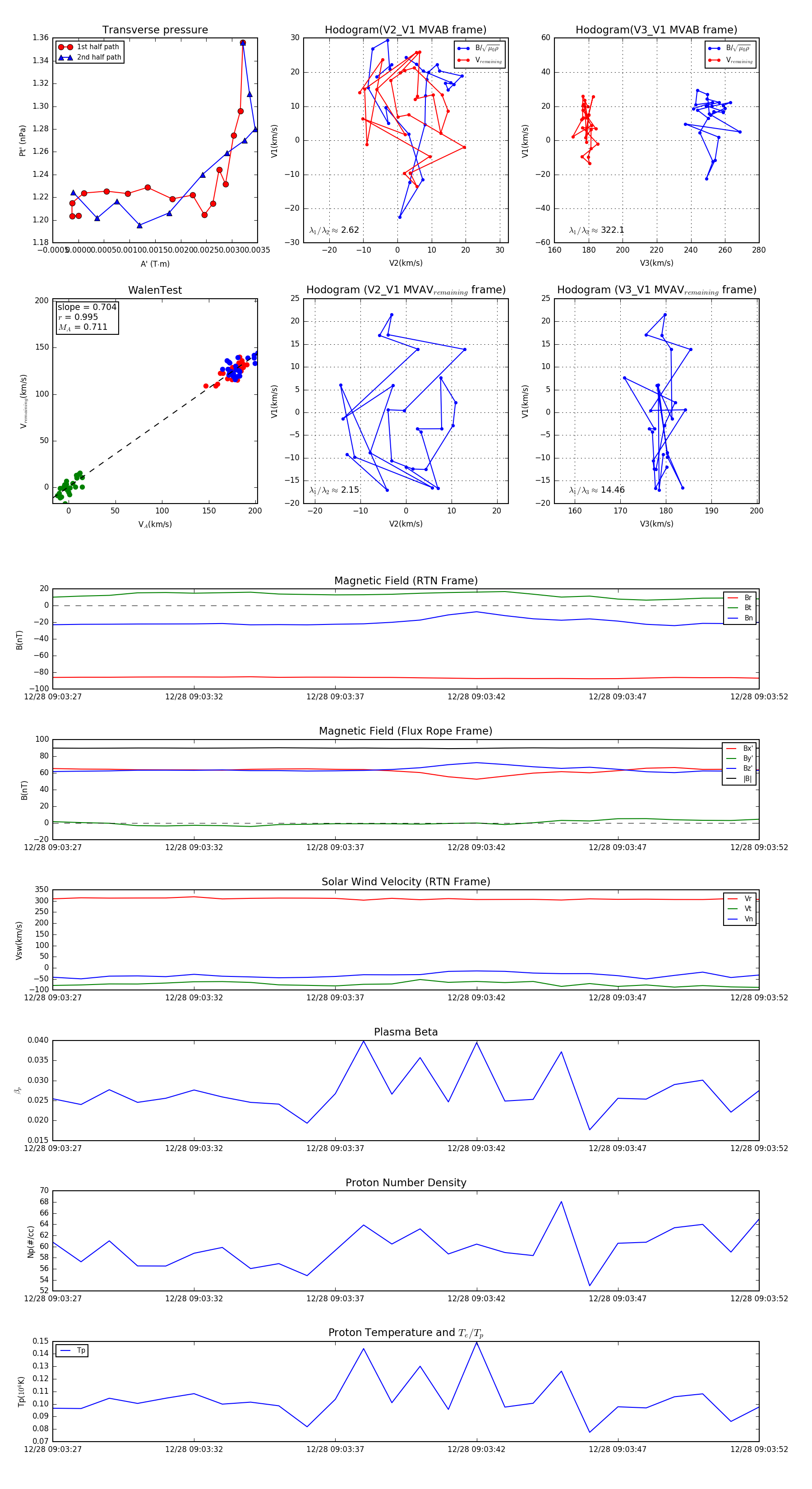
Flux Rope in 2024

Flux Rope Event 2024-12-28 09:03:27 ~ 2024-12-28 09:03:52 (26 seconds)


plot