HOME   LIST
‹–   –›

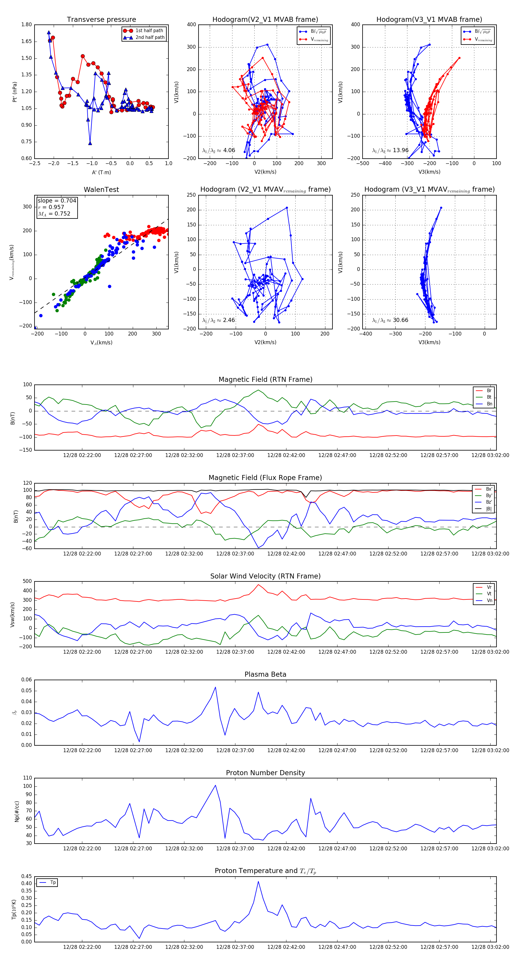
Flux Rope in 2024

Flux Rope Event 2024-12-28 02:17:20 ~ 2024-12-28 03:02:36 (2717 seconds)


plot