HOME   LIST
‹–   –›

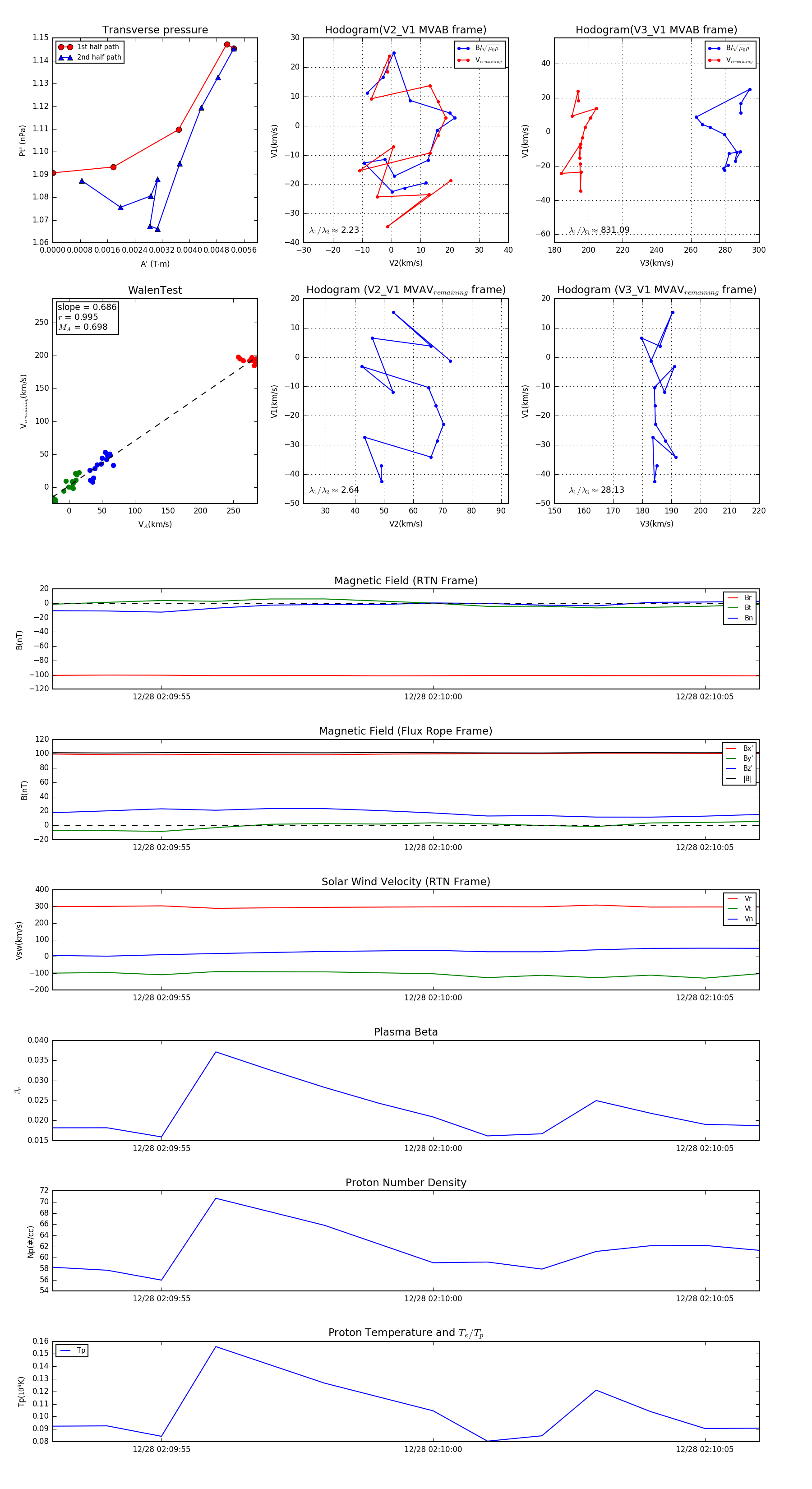
Flux Rope in 2024

Flux Rope Event 2024-12-28 02:09:53 ~ 2024-12-28 02:10:06 (14 seconds)


plot