HOME   LIST
‹–   –›

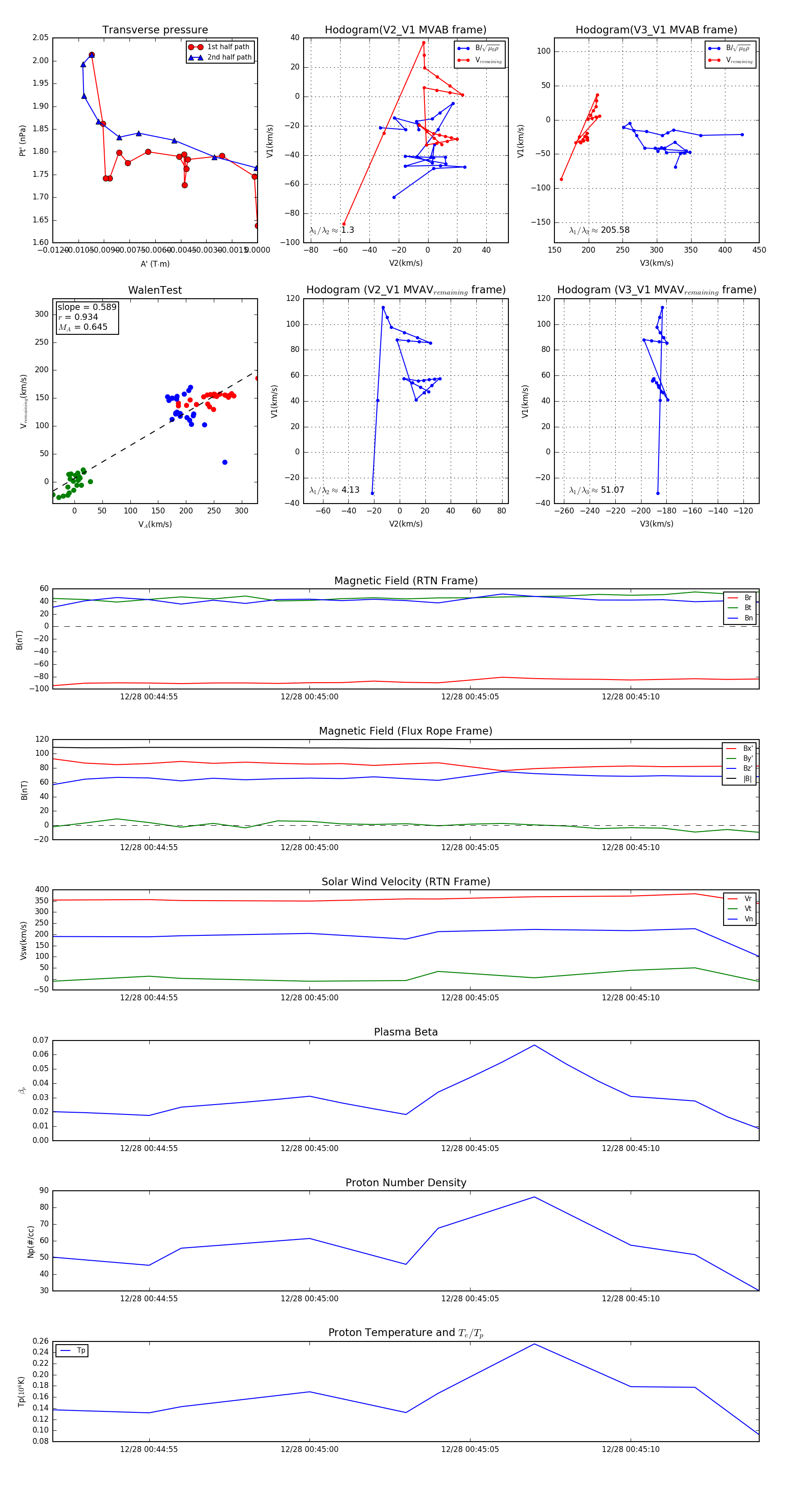
Flux Rope in 2024

Flux Rope Event 2024-12-28 00:44:52 ~ 2024-12-28 00:45:14 (23 seconds)


plot