HOME   LIST
‹–   –›

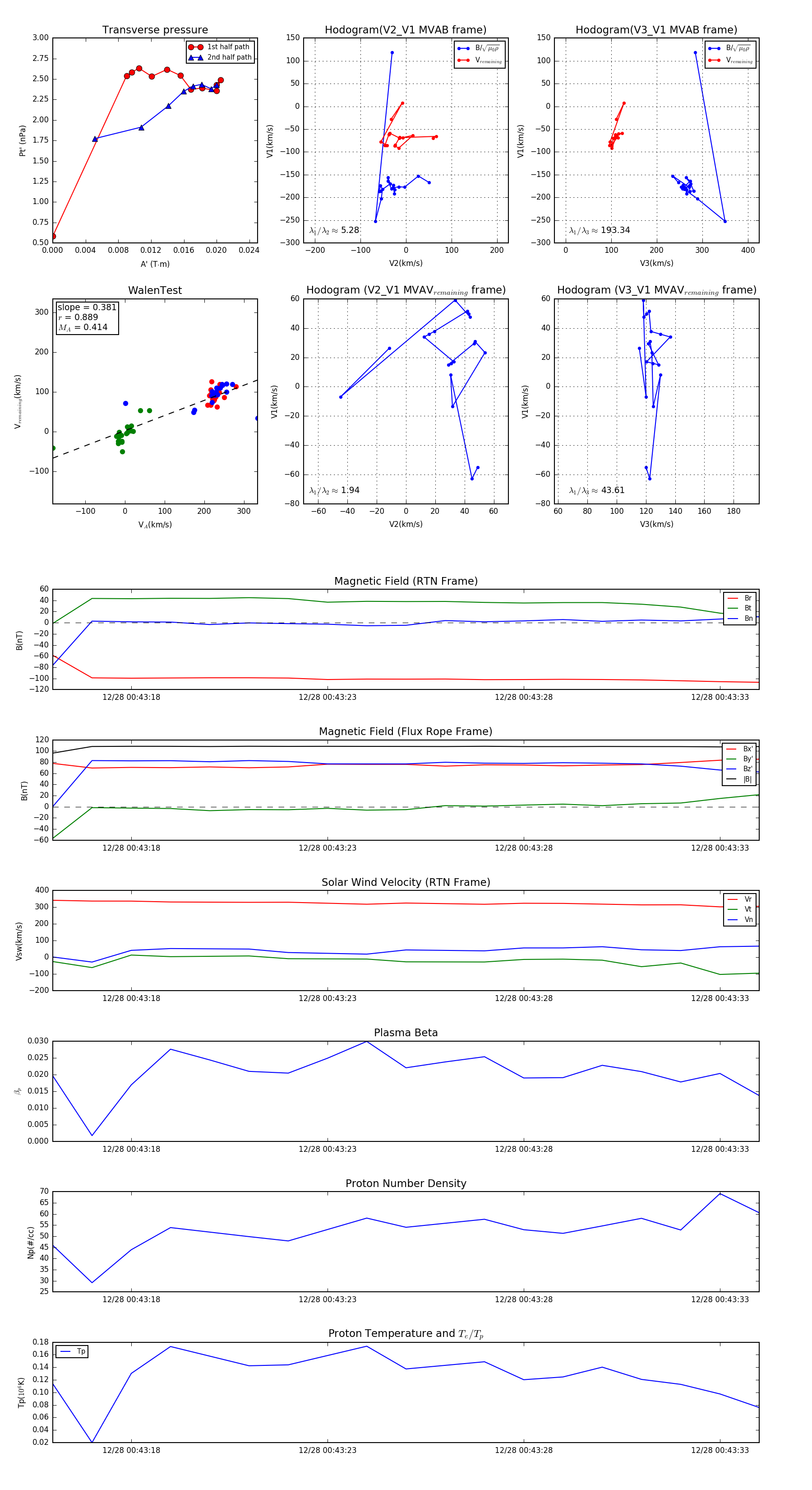
Flux Rope in 2024

Flux Rope Event 2024-12-28 00:43:16 ~ 2024-12-28 00:43:34 (19 seconds)


plot