HOME   LIST
‹–   –›

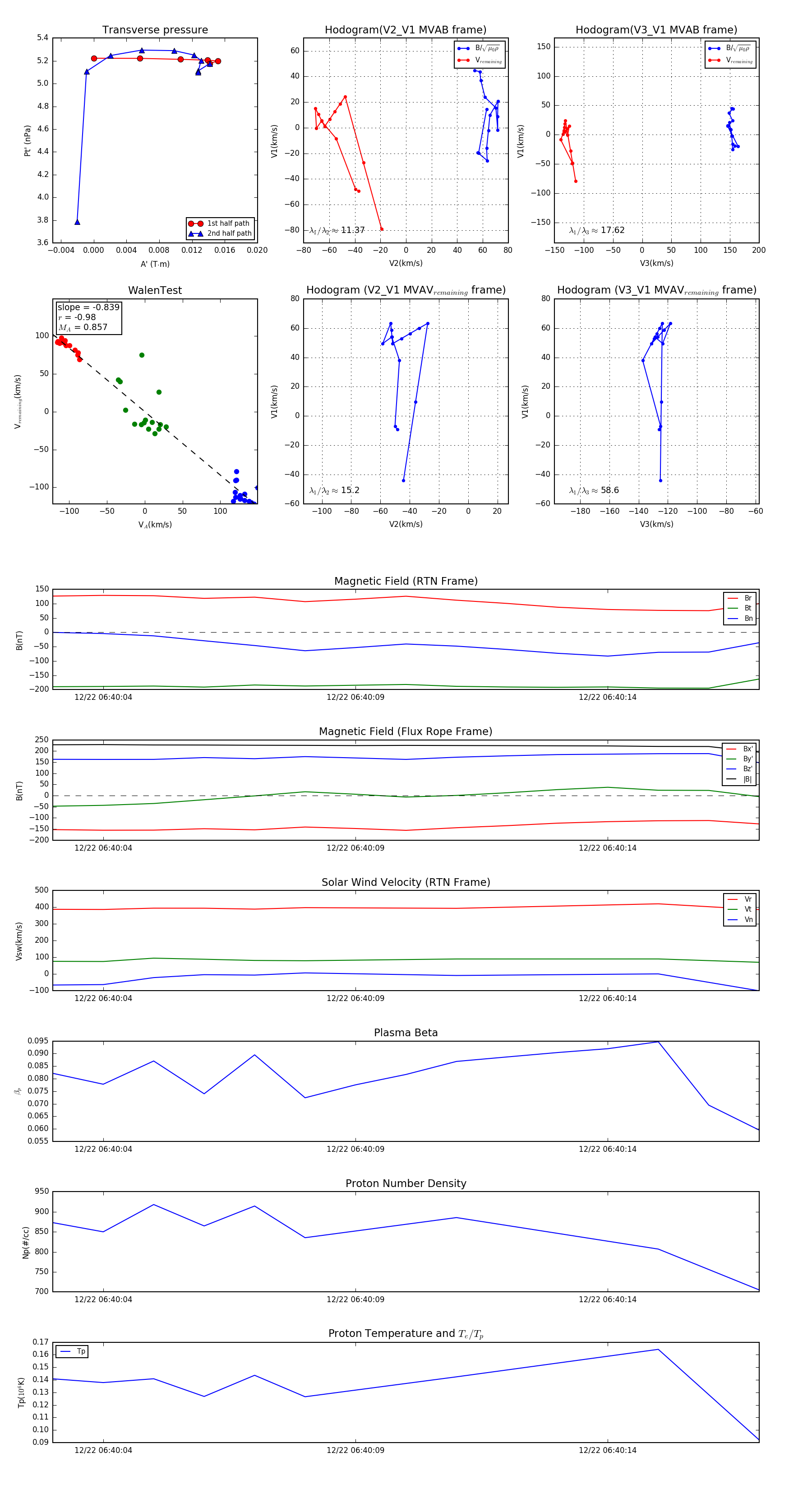
Flux Rope in 2024

Flux Rope Event 2024-12-22 06:40:03 ~ 2024-12-22 06:40:17 (15 seconds)


plot