HOME   LIST
‹–   –›

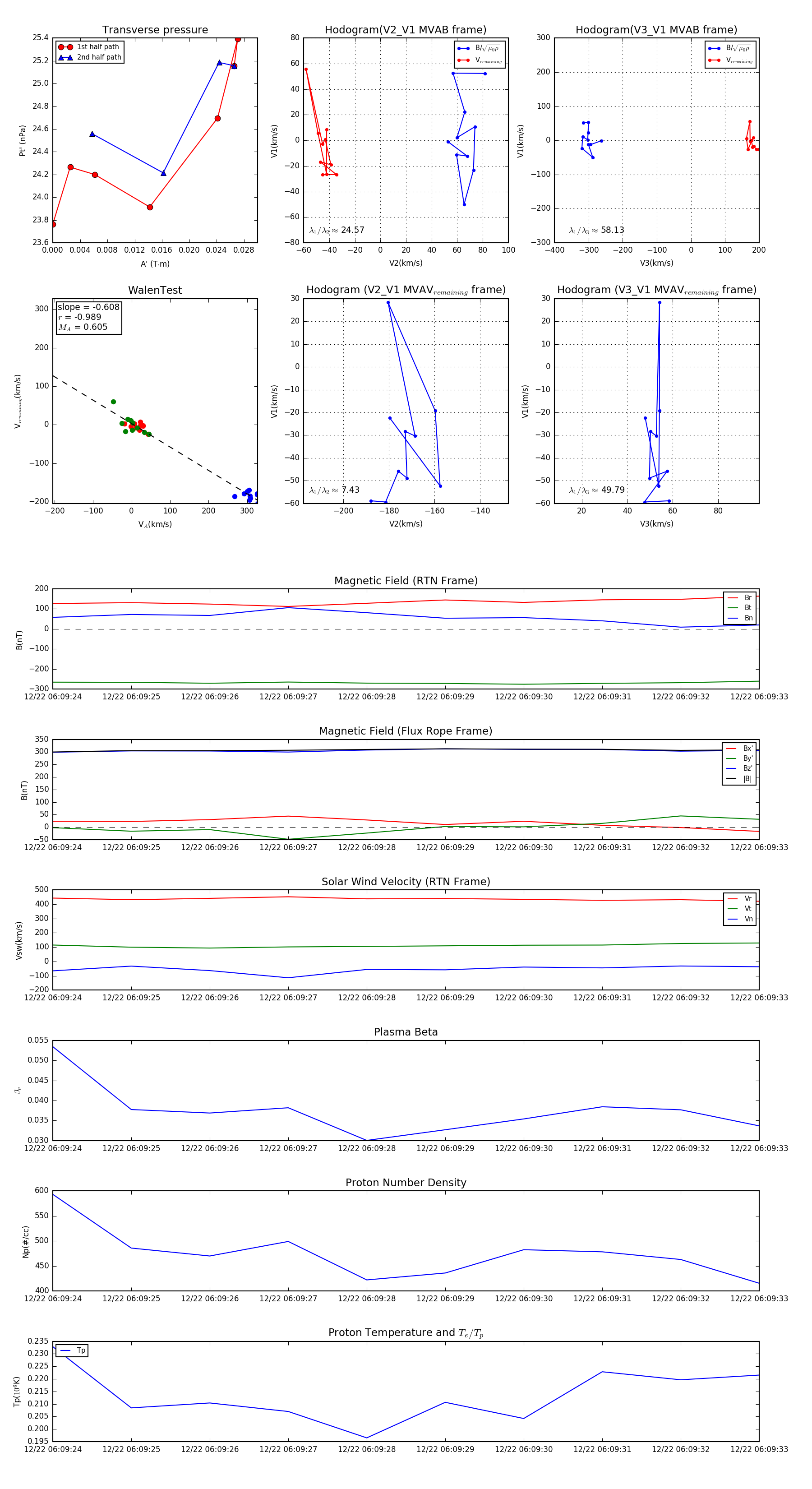
Flux Rope in 2024

Flux Rope Event 2024-12-22 06:09:24 ~ 2024-12-22 06:09:33 (10 seconds)


plot