HOME   LIST
‹–   –›

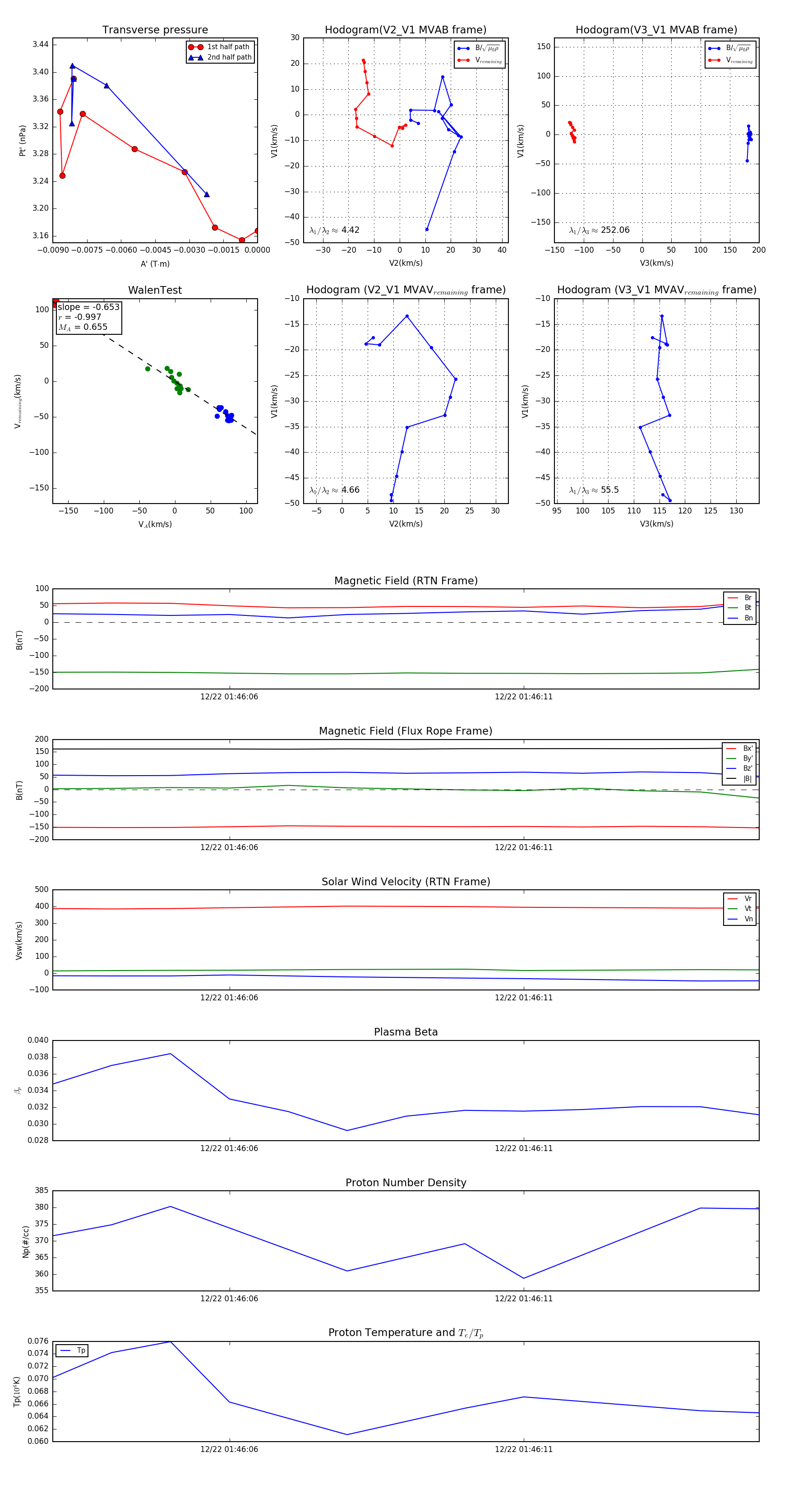
Flux Rope in 2024

Flux Rope Event 2024-12-22 01:46:03 ~ 2024-12-22 01:46:15 (13 seconds)


plot