HOME   LIST
‹–   –›

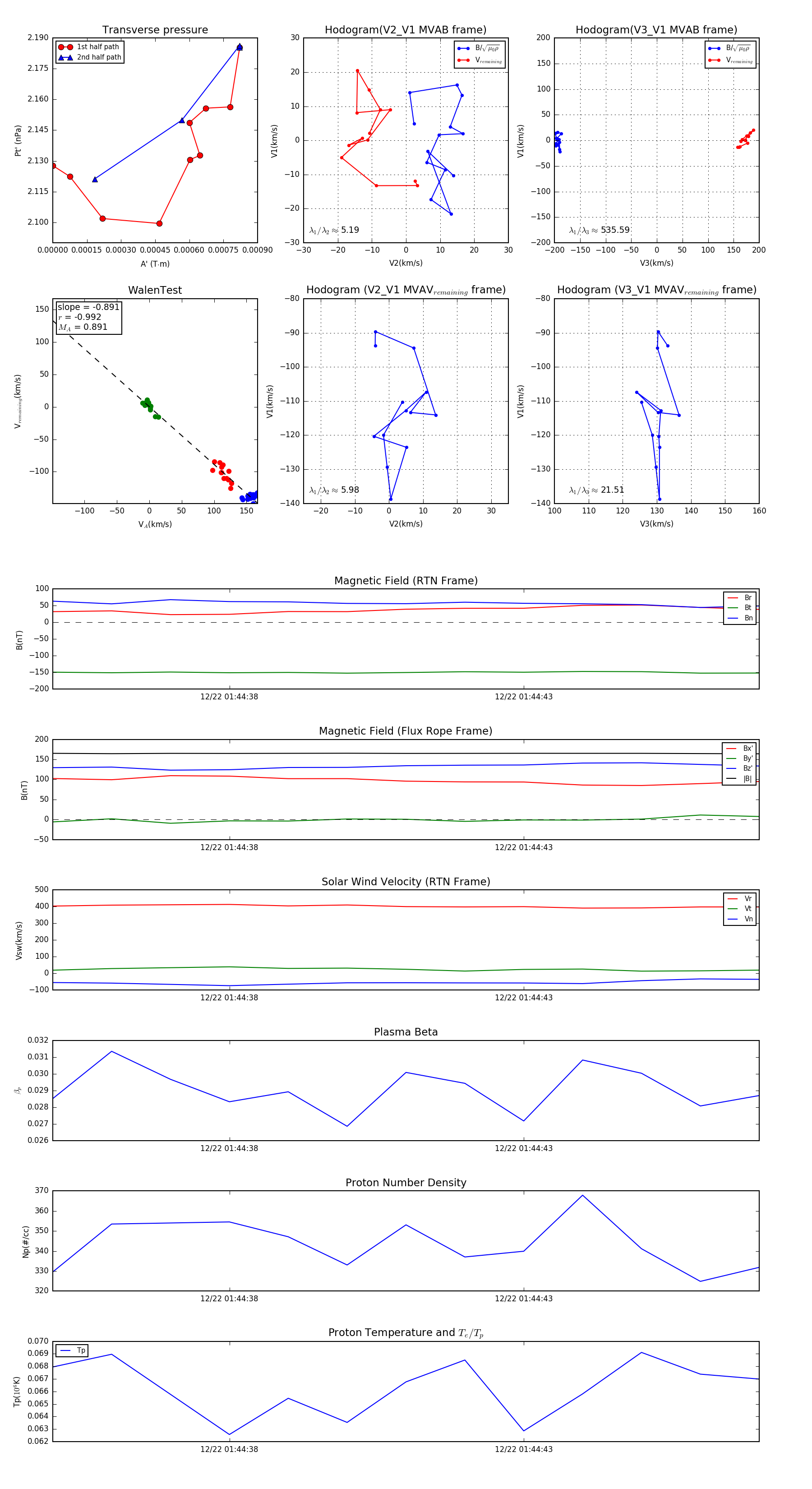
Flux Rope in 2024

Flux Rope Event 2024-12-22 01:44:35 ~ 2024-12-22 01:44:47 (13 seconds)


plot