HOME   LIST
‹–   –›

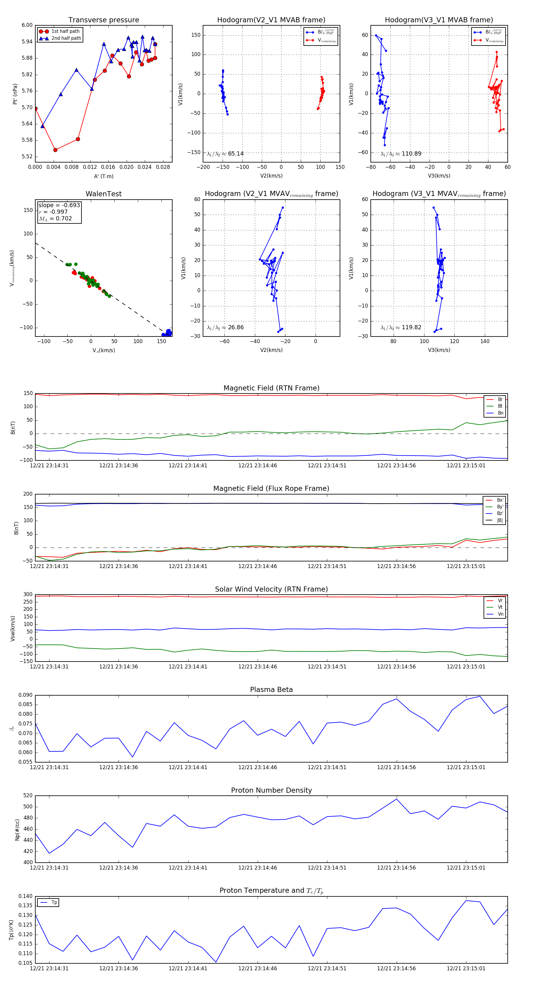
Flux Rope in 2024

Flux Rope Event 2024-12-21 23:14:30 ~ 2024-12-21 23:15:04 (35 seconds)


plot