HOME   LIST
‹–   –›

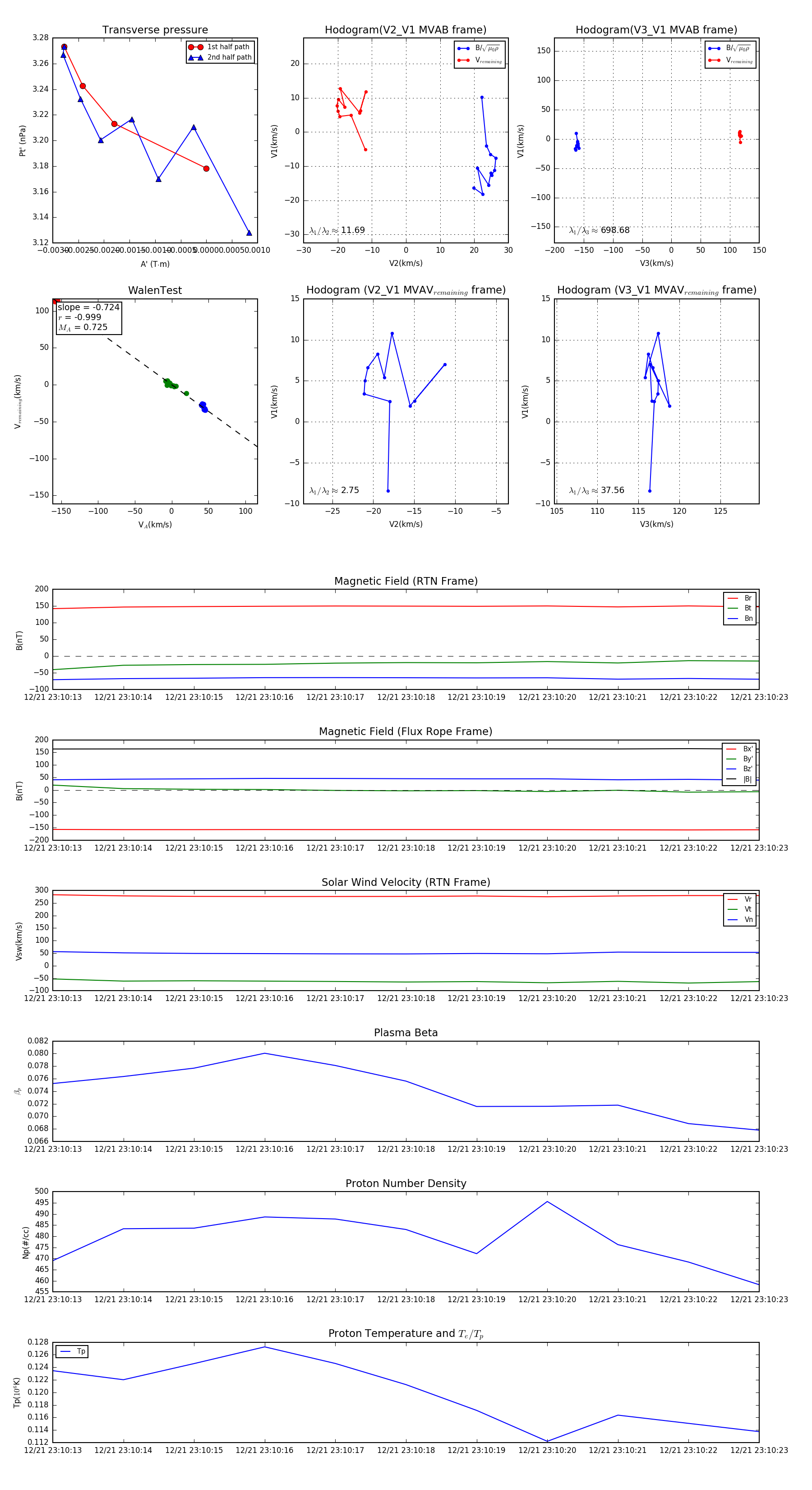
Flux Rope in 2024

Flux Rope Event 2024-12-21 23:10:13 ~ 2024-12-21 23:10:23 (11 seconds)


plot