HOME   LIST
‹–   –›

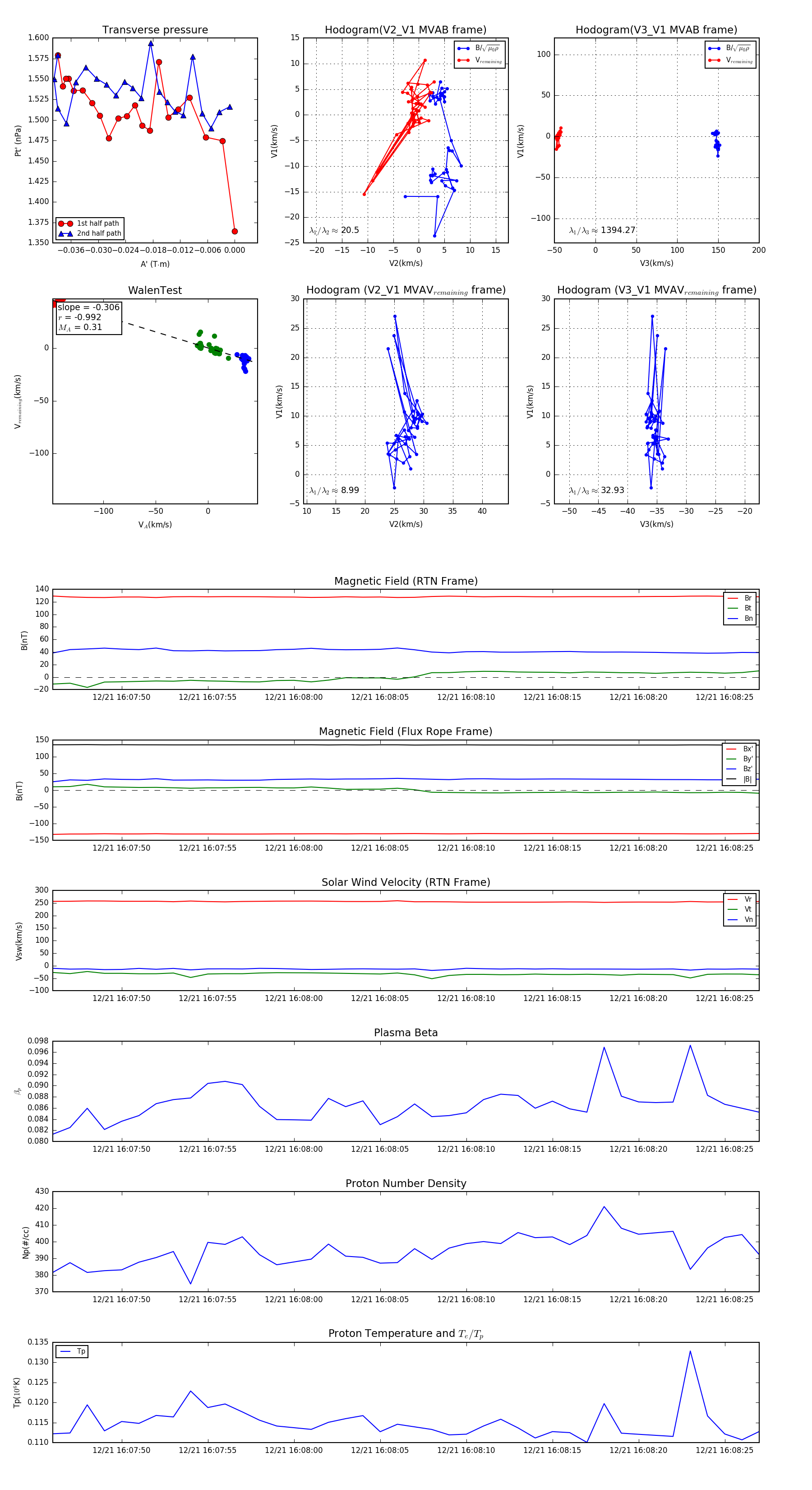
Flux Rope in 2024

Flux Rope Event 2024-12-21 16:07:46 ~ 2024-12-21 16:08:27 (42 seconds)


plot