HOME   LIST
‹–   –›

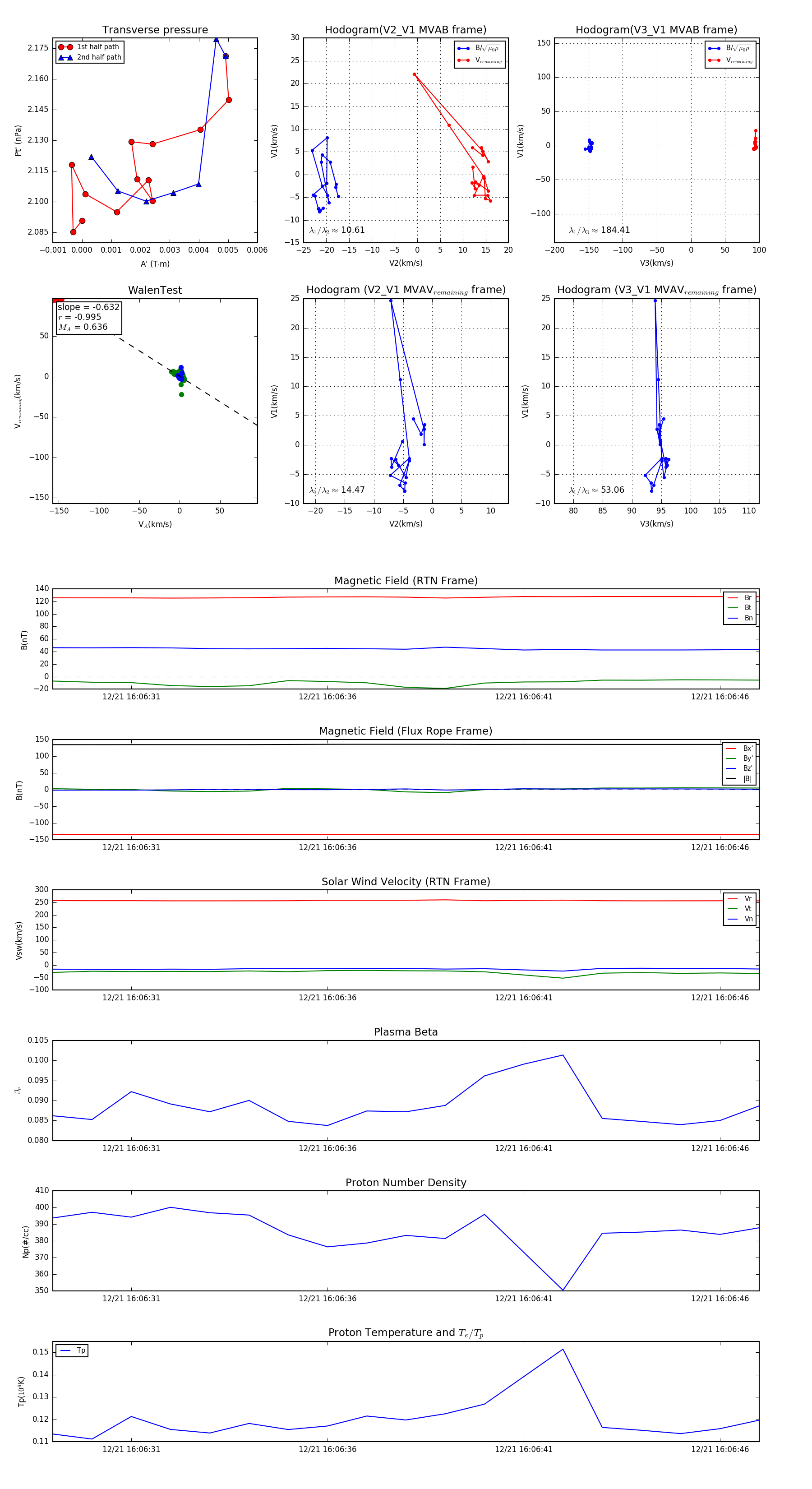
Flux Rope in 2024

Flux Rope Event 2024-12-21 16:06:29 ~ 2024-12-21 16:06:47 (19 seconds)


plot