HOME   LIST
‹–   –›

Flux Rope in 2024

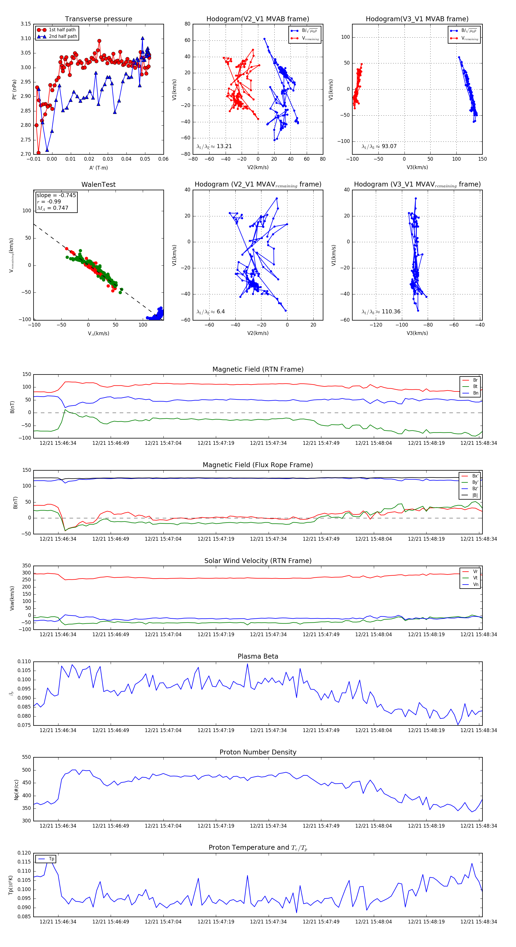
Flux Rope Event 2024-12-21 15:46:27 ~ 2024-12-21 15:48:35 (129 seconds)


plot