HOME   LIST
‹–   –›

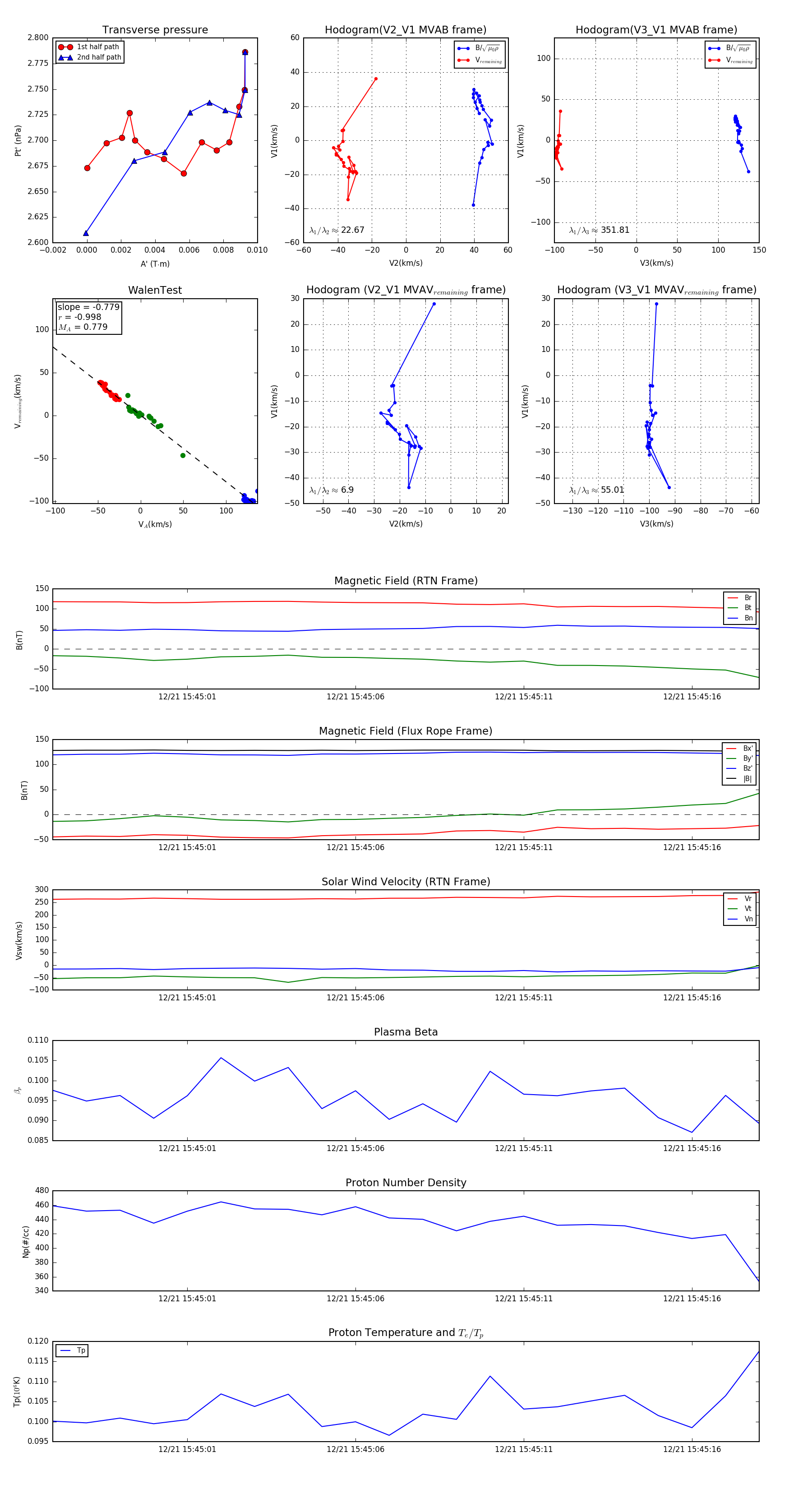
Flux Rope in 2024

Flux Rope Event 2024-12-21 15:44:57 ~ 2024-12-21 15:45:18 (22 seconds)


plot