HOME   LIST
‹–   –›

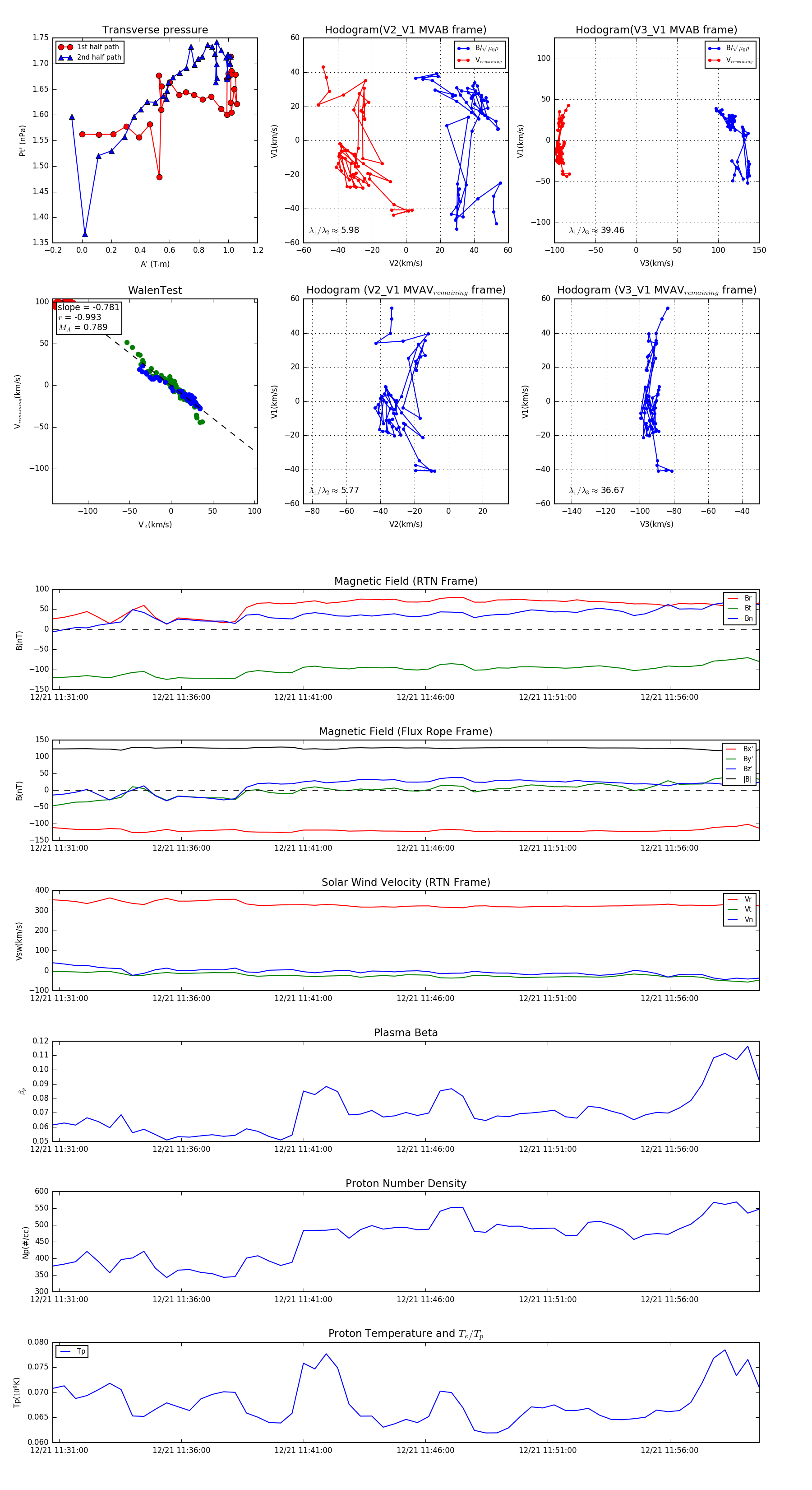
Flux Rope in 2024

Flux Rope Event 2024-12-21 11:30:44 ~ 2024-12-21 11:59:40 (1737 seconds)


plot