HOME   LIST
‹–   –›

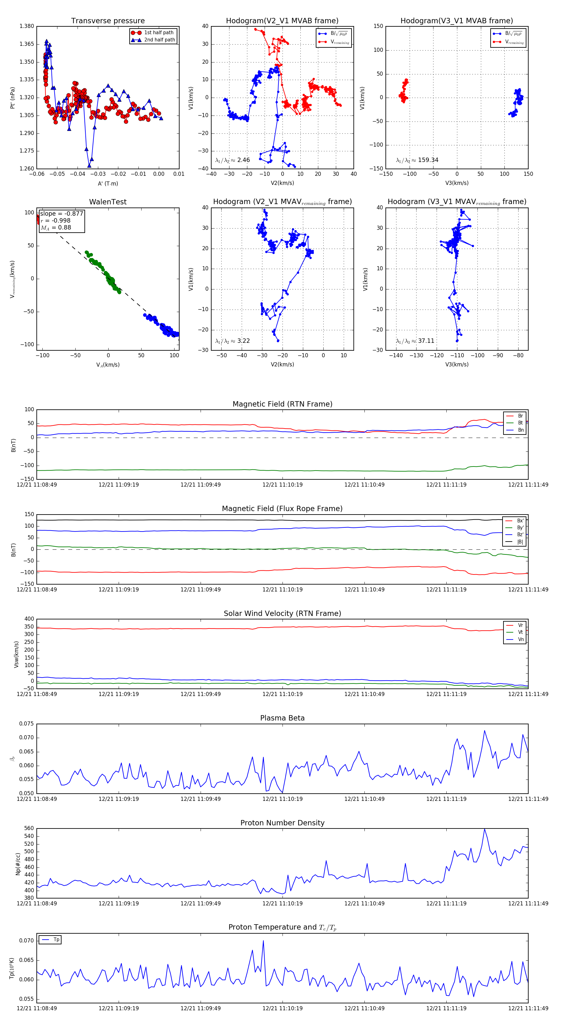
Flux Rope in 2024

Flux Rope Event 2024-12-21 11:08:49 ~ 2024-12-21 11:11:49 (181 seconds)


plot