HOME   LIST
‹–   –›

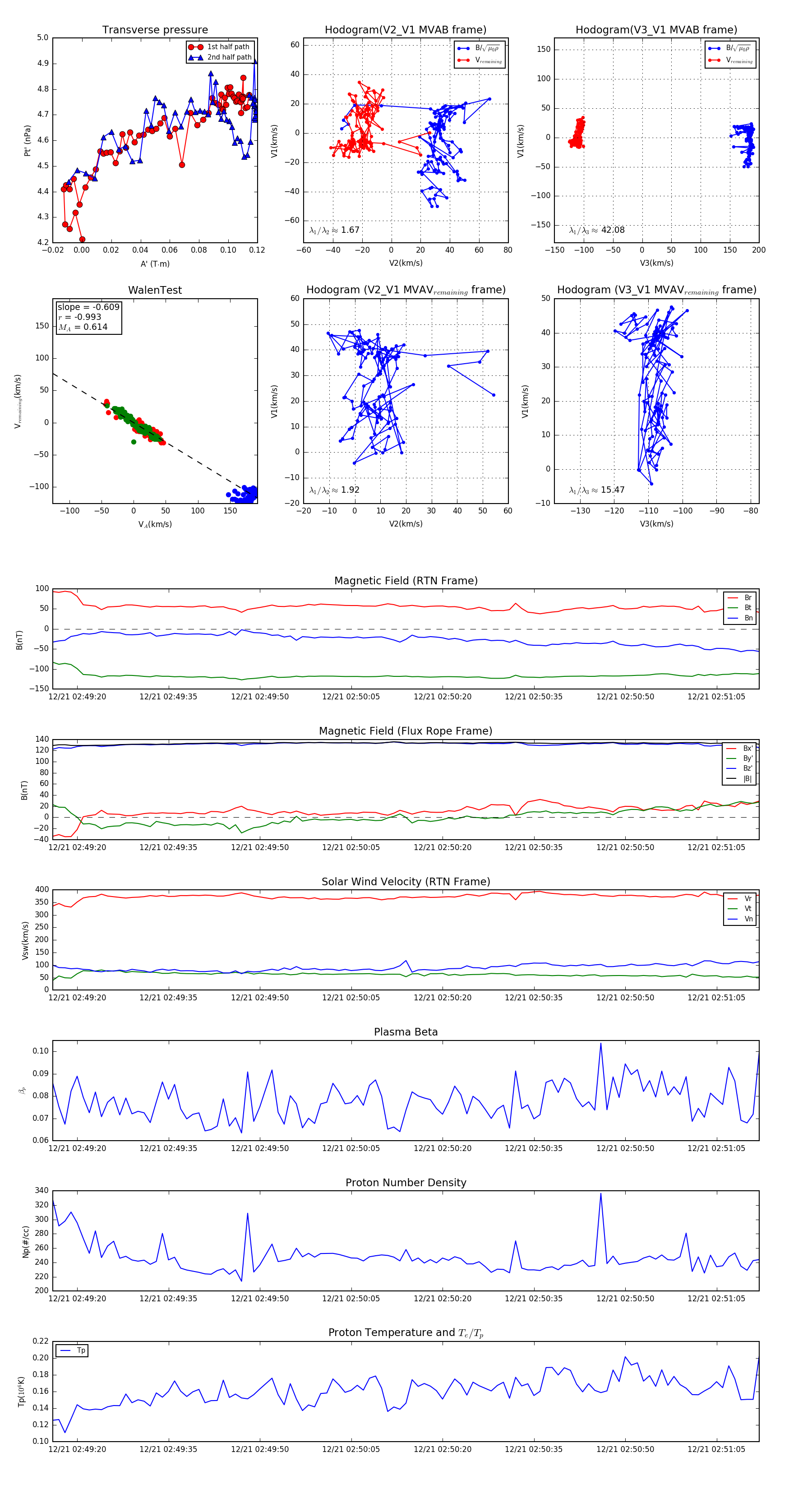
Flux Rope in 2024

Flux Rope Event 2024-12-21 02:49:16 ~ 2024-12-21 02:51:12 (117 seconds)


plot