HOME   LIST
‹–   –›

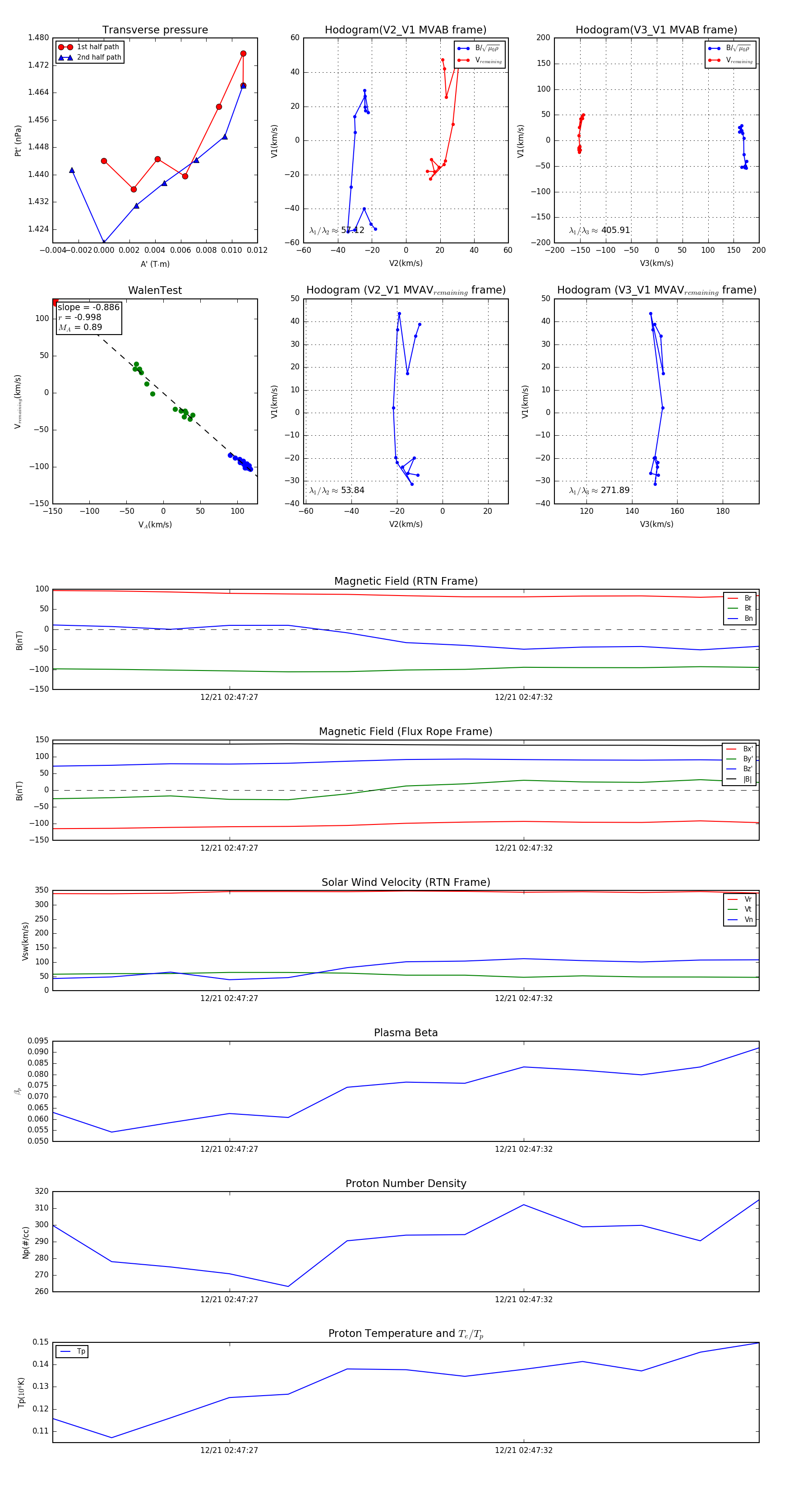
Flux Rope in 2024

Flux Rope Event 2024-12-21 02:47:24 ~ 2024-12-21 02:47:36 (13 seconds)


plot