HOME   LIST
‹–   –›

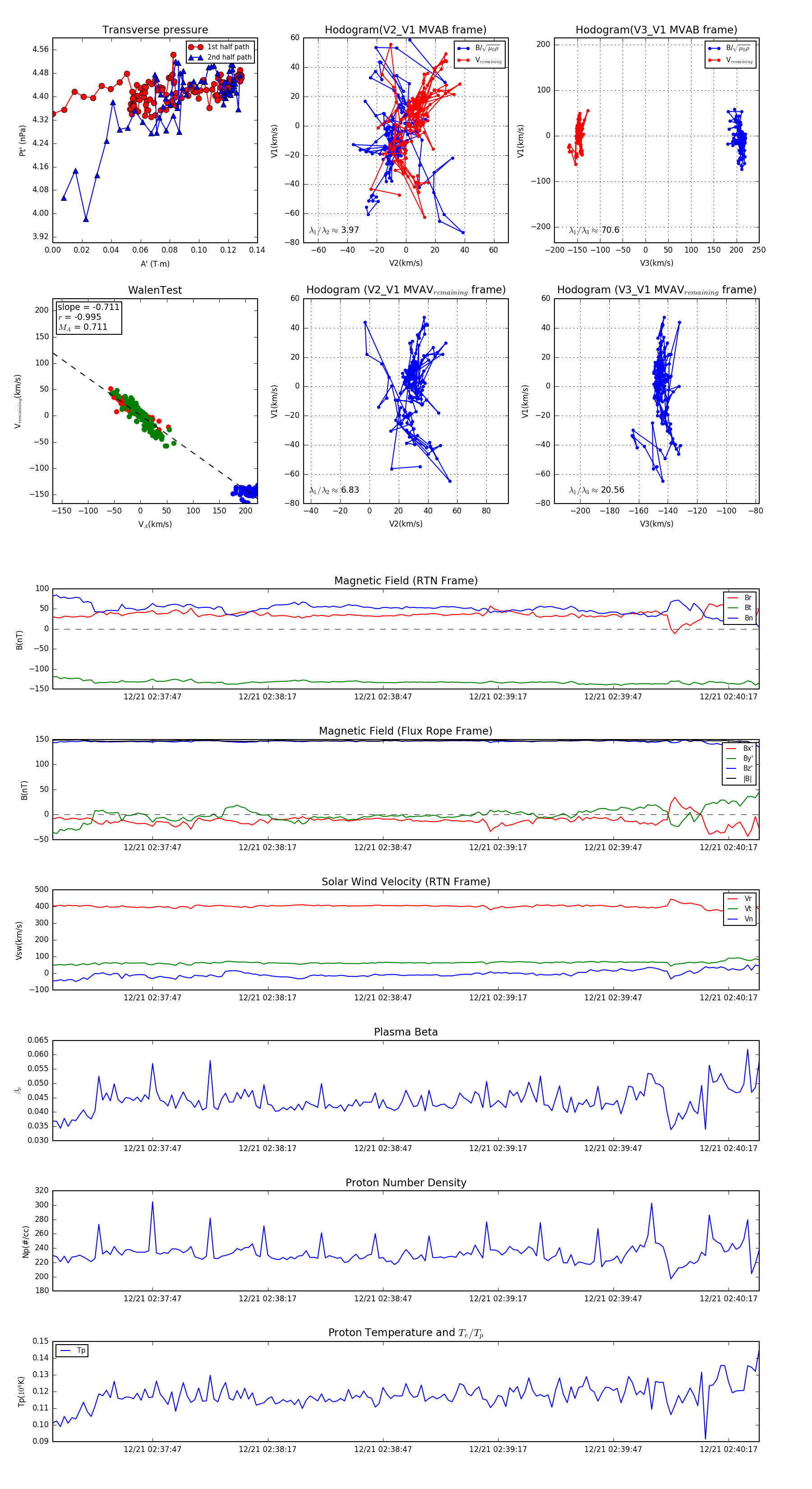
Flux Rope in 2024

Flux Rope Event 2024-12-21 02:37:21 ~ 2024-12-21 02:40:25 (185 seconds)


plot