HOME   LIST
‹–   –›

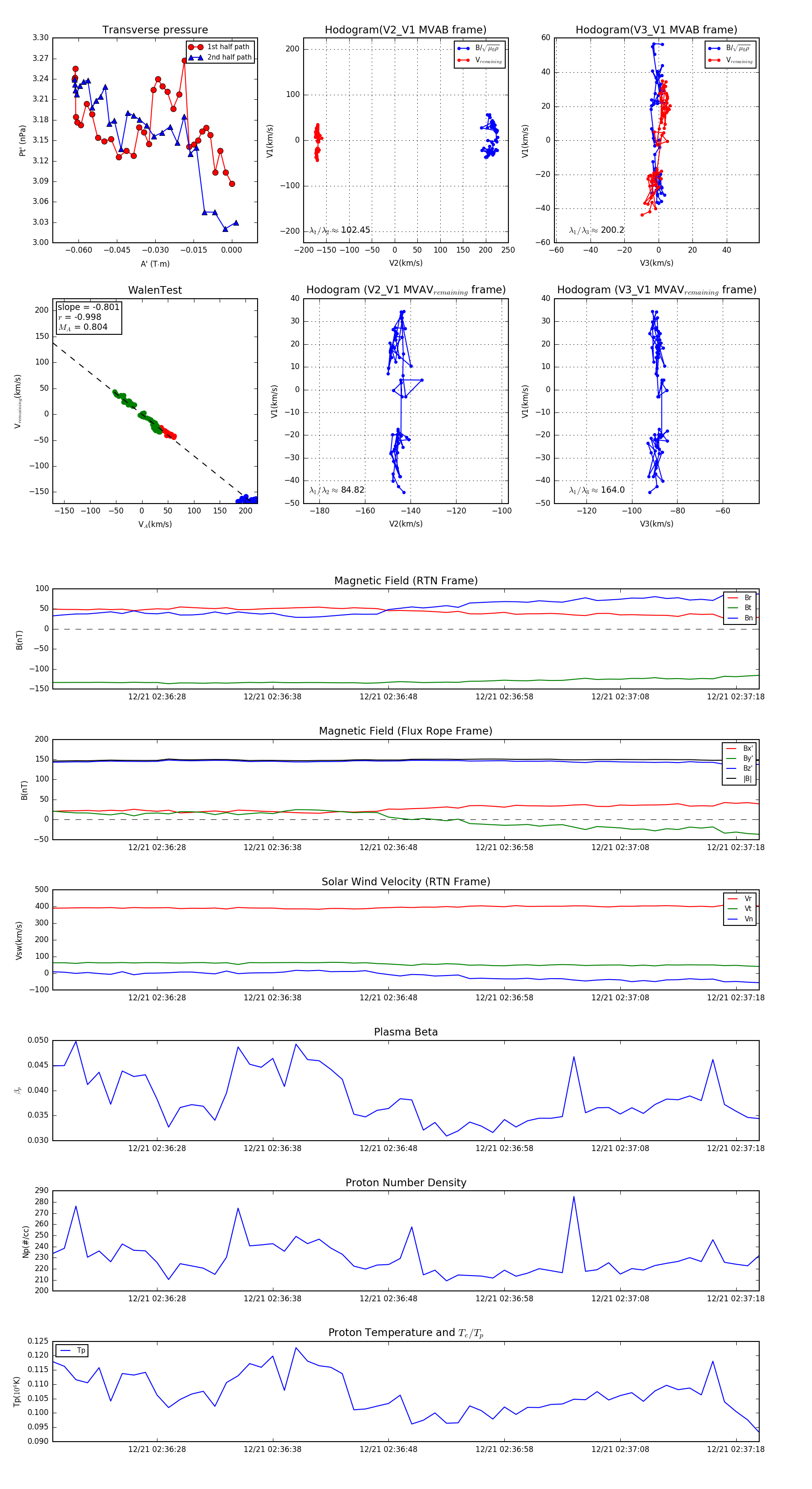
Flux Rope in 2024

Flux Rope Event 2024-12-21 02:36:19 ~ 2024-12-21 02:37:20 (62 seconds)


plot