HOME   LIST
‹–   –›

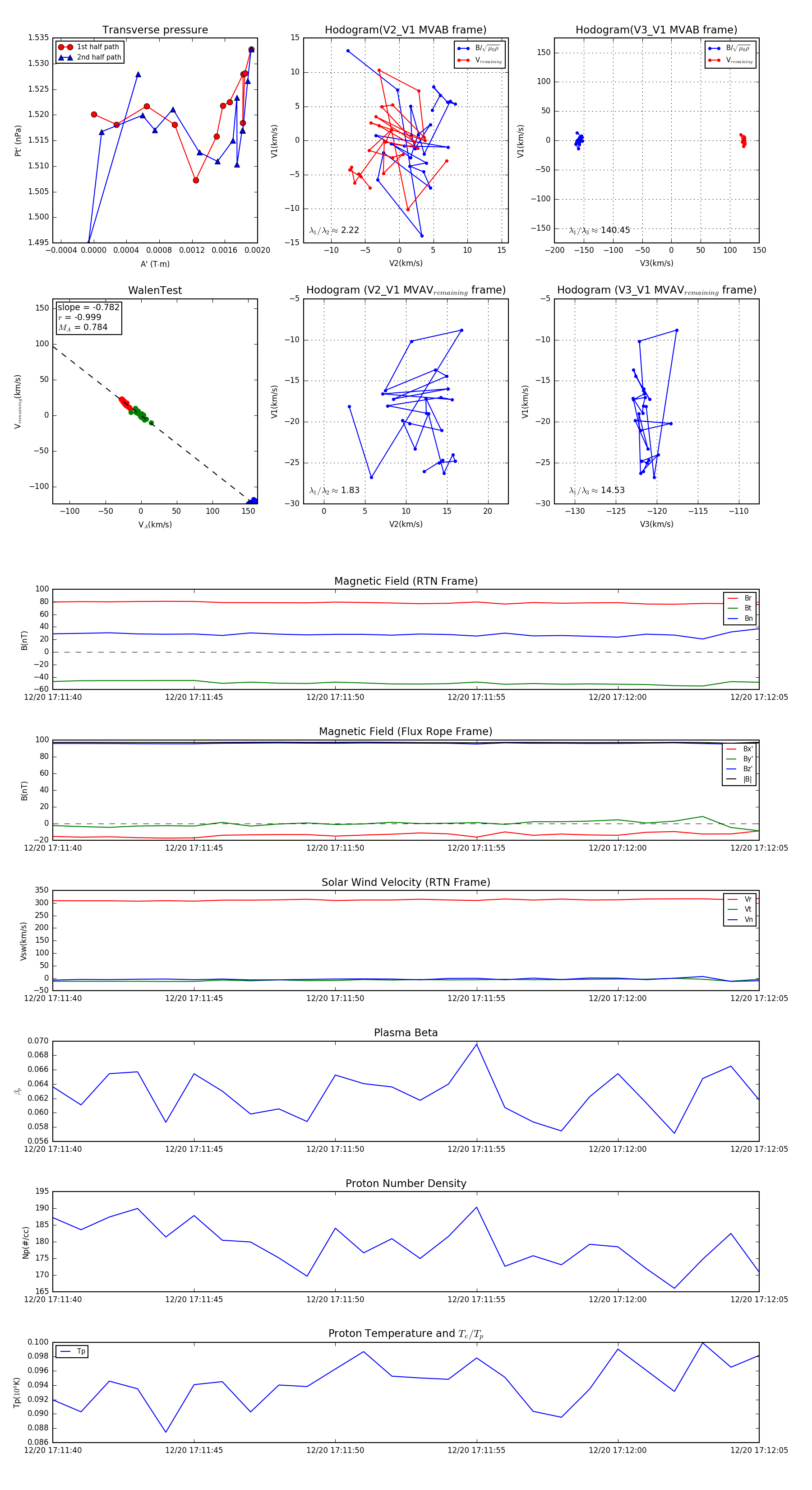
Flux Rope in 2024

Flux Rope Event 2024-12-20 17:11:40 ~ 2024-12-20 17:12:05 (26 seconds)


plot