HOME   LIST
‹–   –›

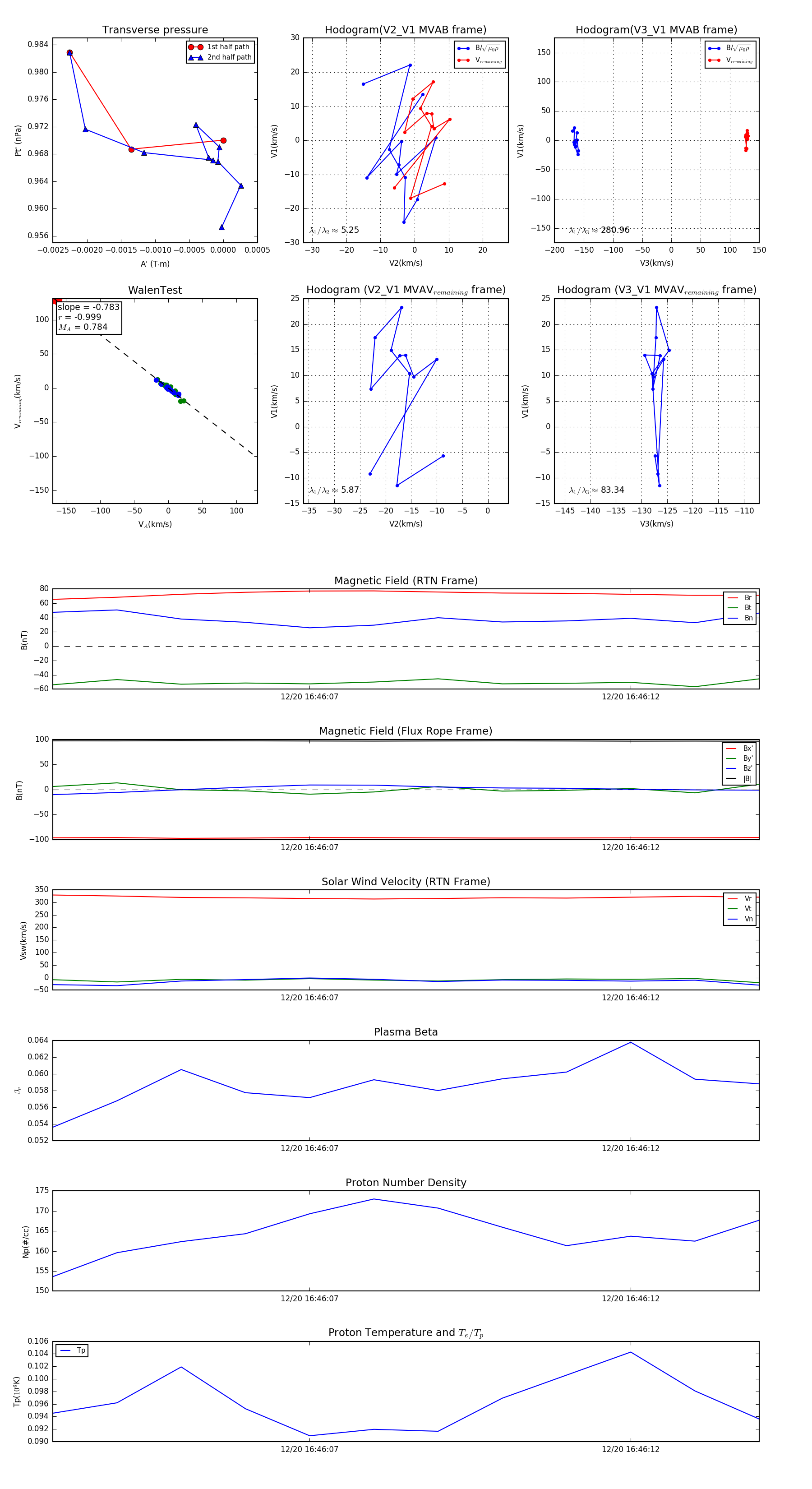
Flux Rope in 2024

Flux Rope Event 2024-12-20 16:46:03 ~ 2024-12-20 16:46:14 (12 seconds)


plot