HOME   LIST
‹–   –›

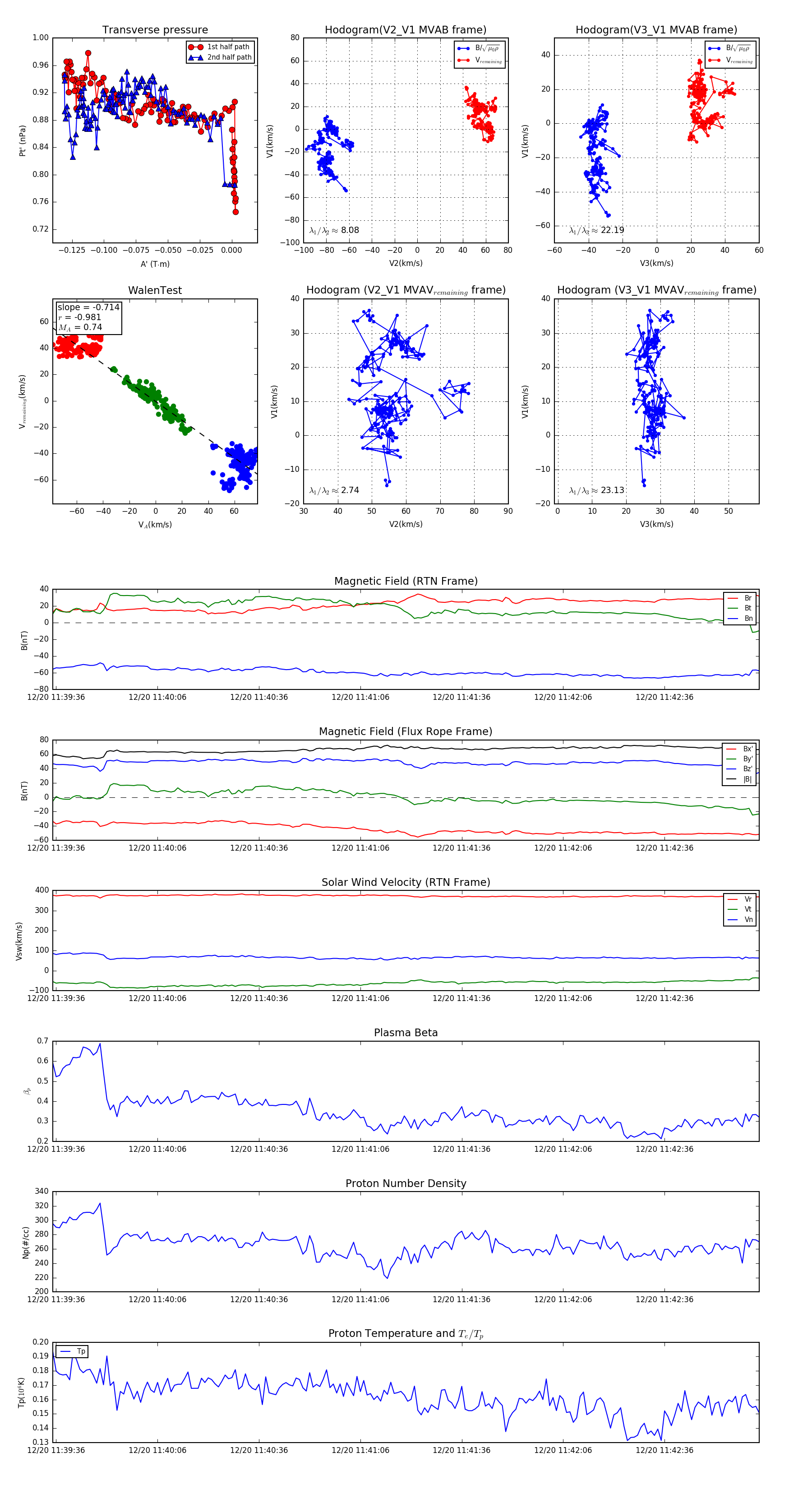
Flux Rope in 2024

Flux Rope Event 2024-12-20 11:39:35 ~ 2024-12-20 11:43:04 (210 seconds)


plot