HOME   LIST
‹–   –›

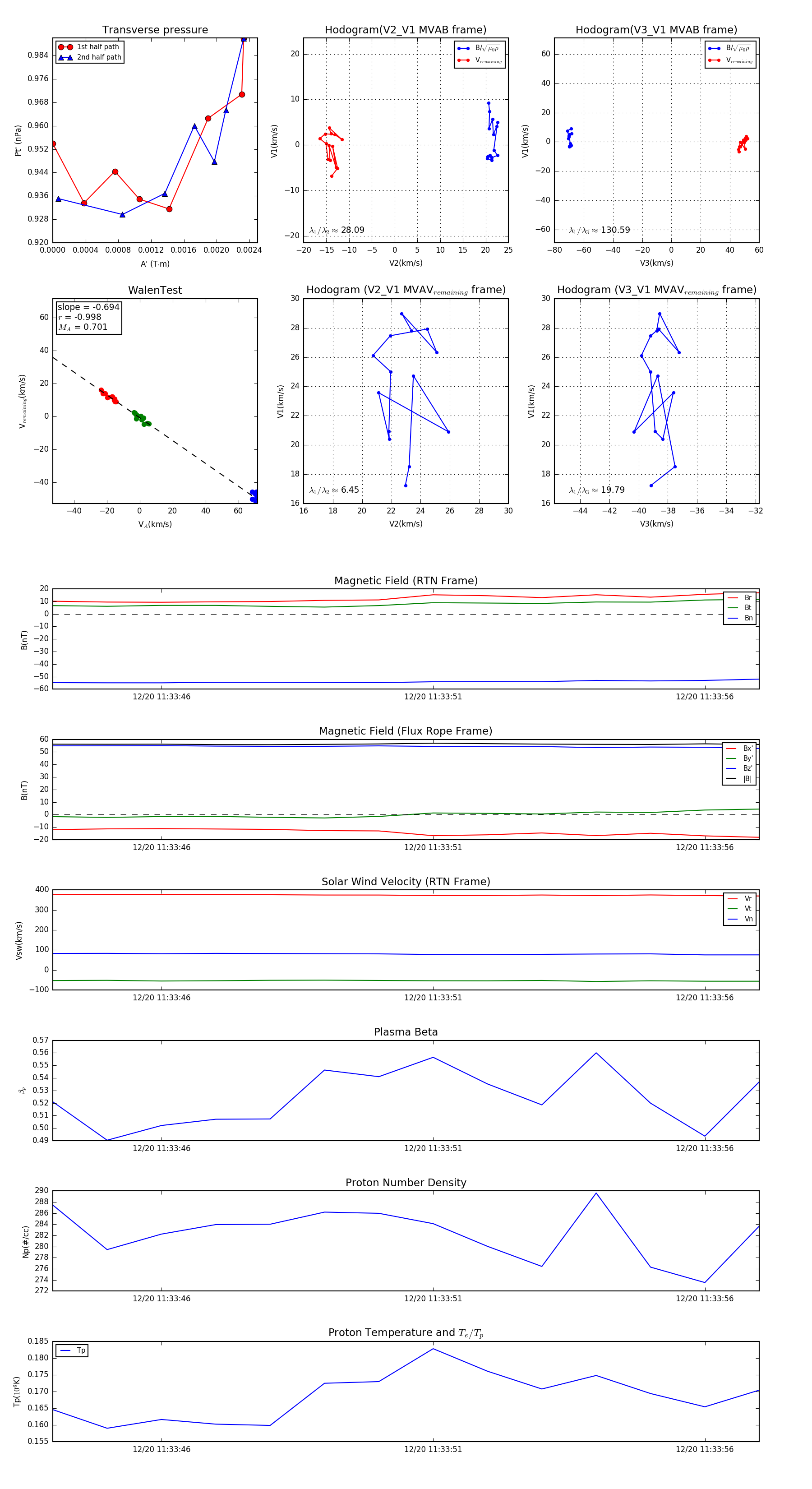
Flux Rope in 2024

Flux Rope Event 2024-12-20 11:33:44 ~ 2024-12-20 11:33:57 (14 seconds)


plot