HOME   LIST
‹–   –›

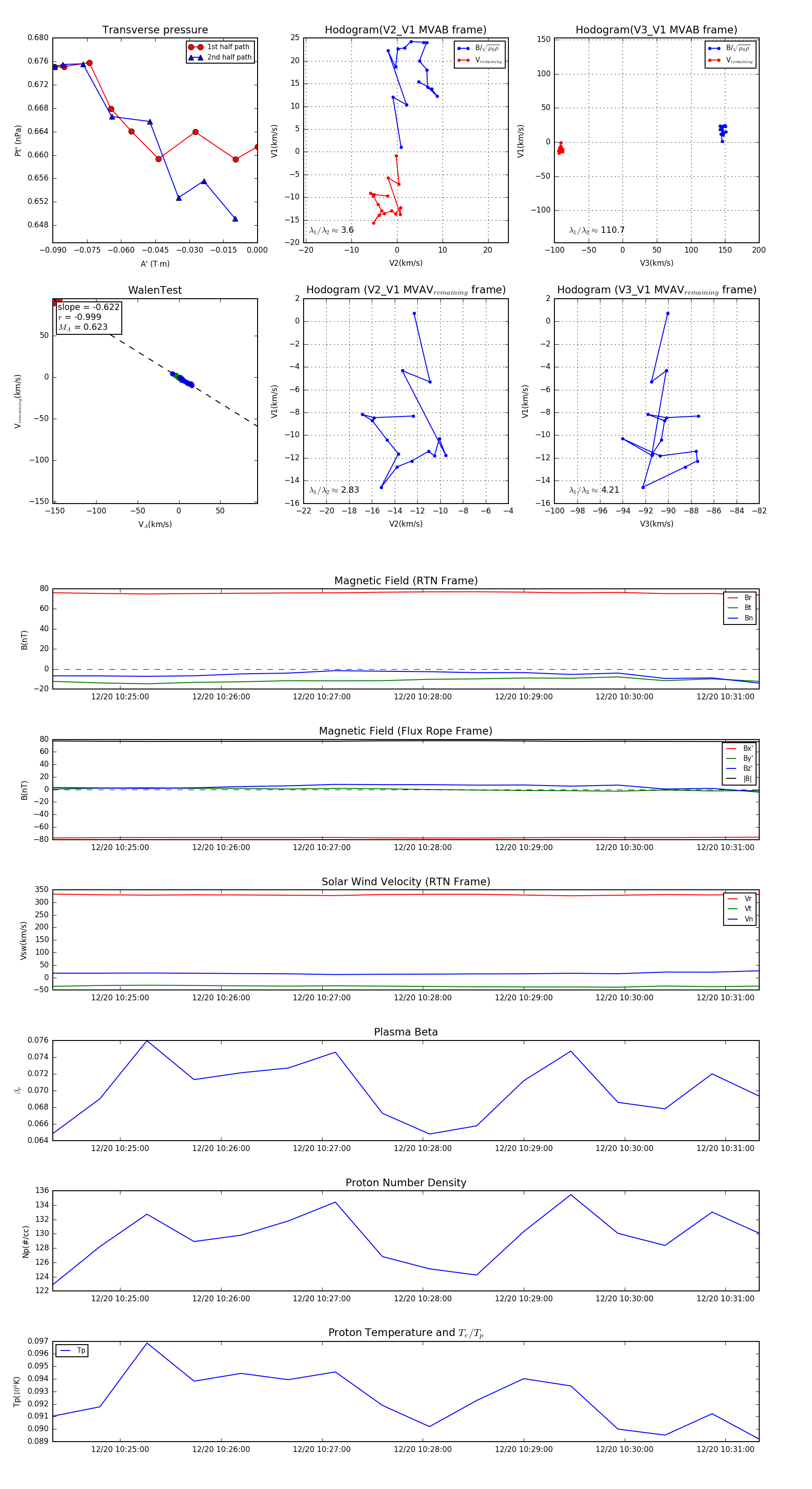
Flux Rope in 2024

Flux Rope Event 2024-12-20 10:24:20 ~ 2024-12-20 10:31:20 (421 seconds)


plot