HOME   LIST
‹–   –›

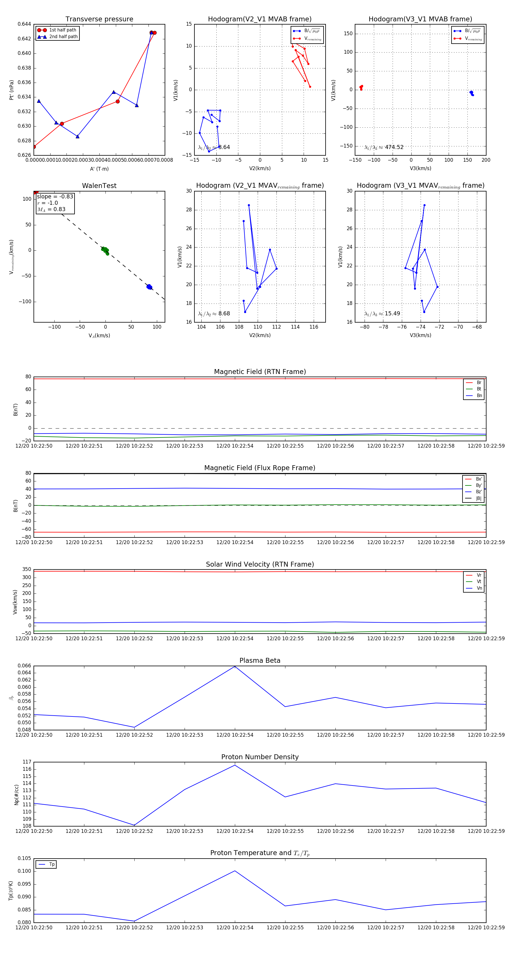
Flux Rope in 2024

Flux Rope Event 2024-12-20 10:22:50 ~ 2024-12-20 10:22:59 (10 seconds)


plot