HOME   LIST
‹–   –›

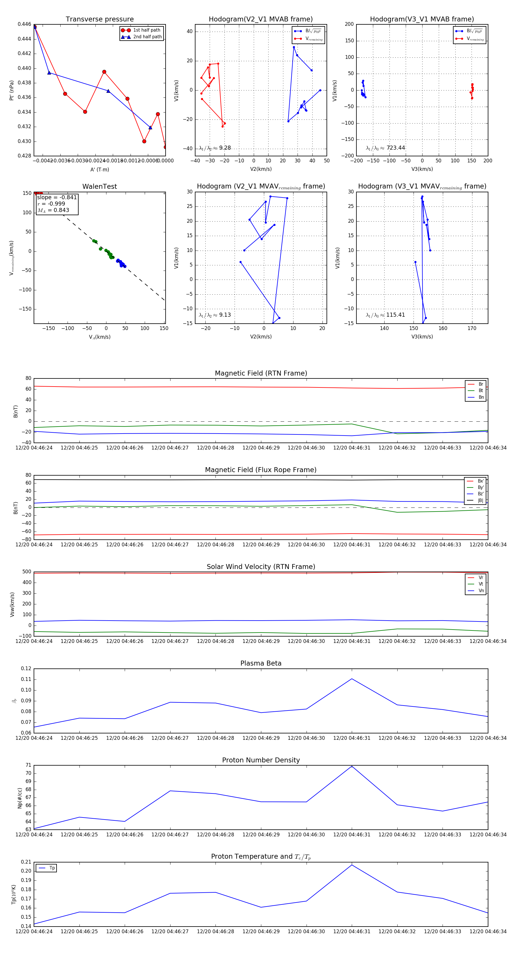
Flux Rope in 2024

Flux Rope Event 2024-12-20 04:46:24 ~ 2024-12-20 04:46:34 (11 seconds)


plot