HOME   LIST
‹–   –›

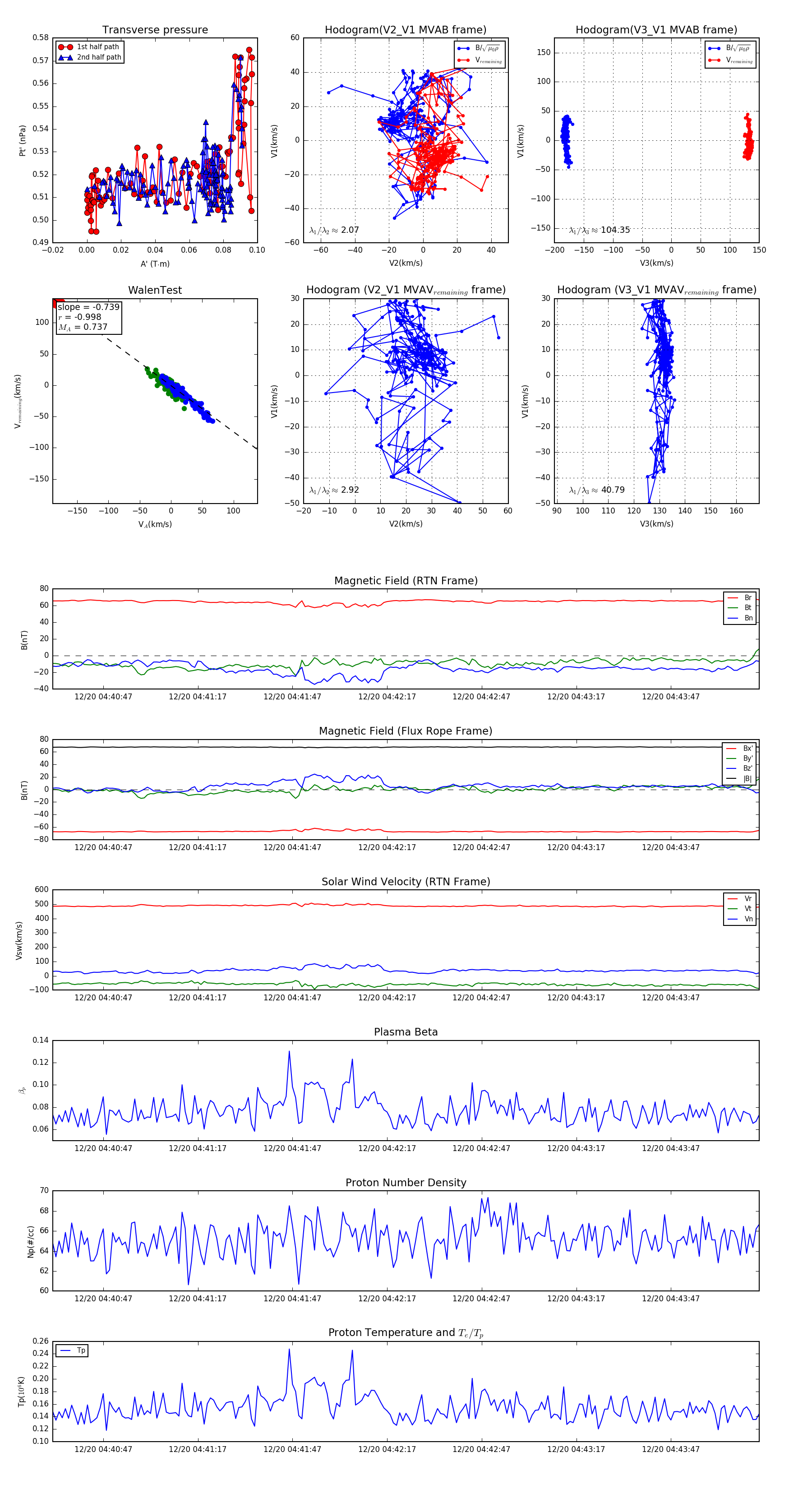
Flux Rope in 2024

Flux Rope Event 2024-12-20 04:40:31 ~ 2024-12-20 04:44:15 (225 seconds)


plot