HOME   LIST
‹–   –›

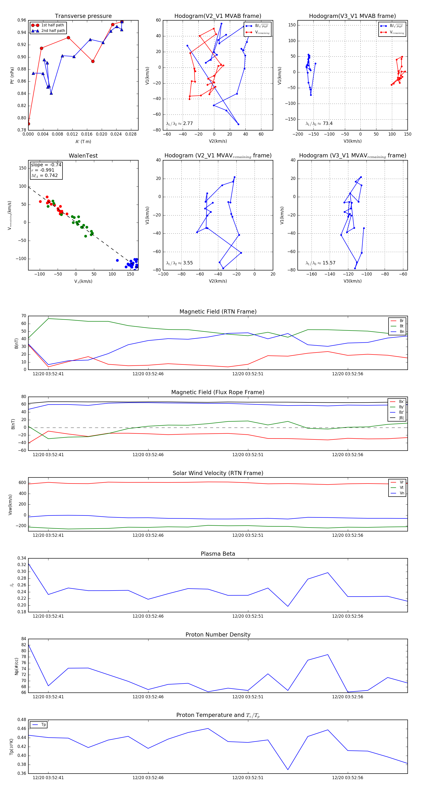
Flux Rope in 2024

Flux Rope Event 2024-12-20 03:52:40 ~ 2024-12-20 03:52:59 (20 seconds)


plot