HOME   LIST
‹–   –›

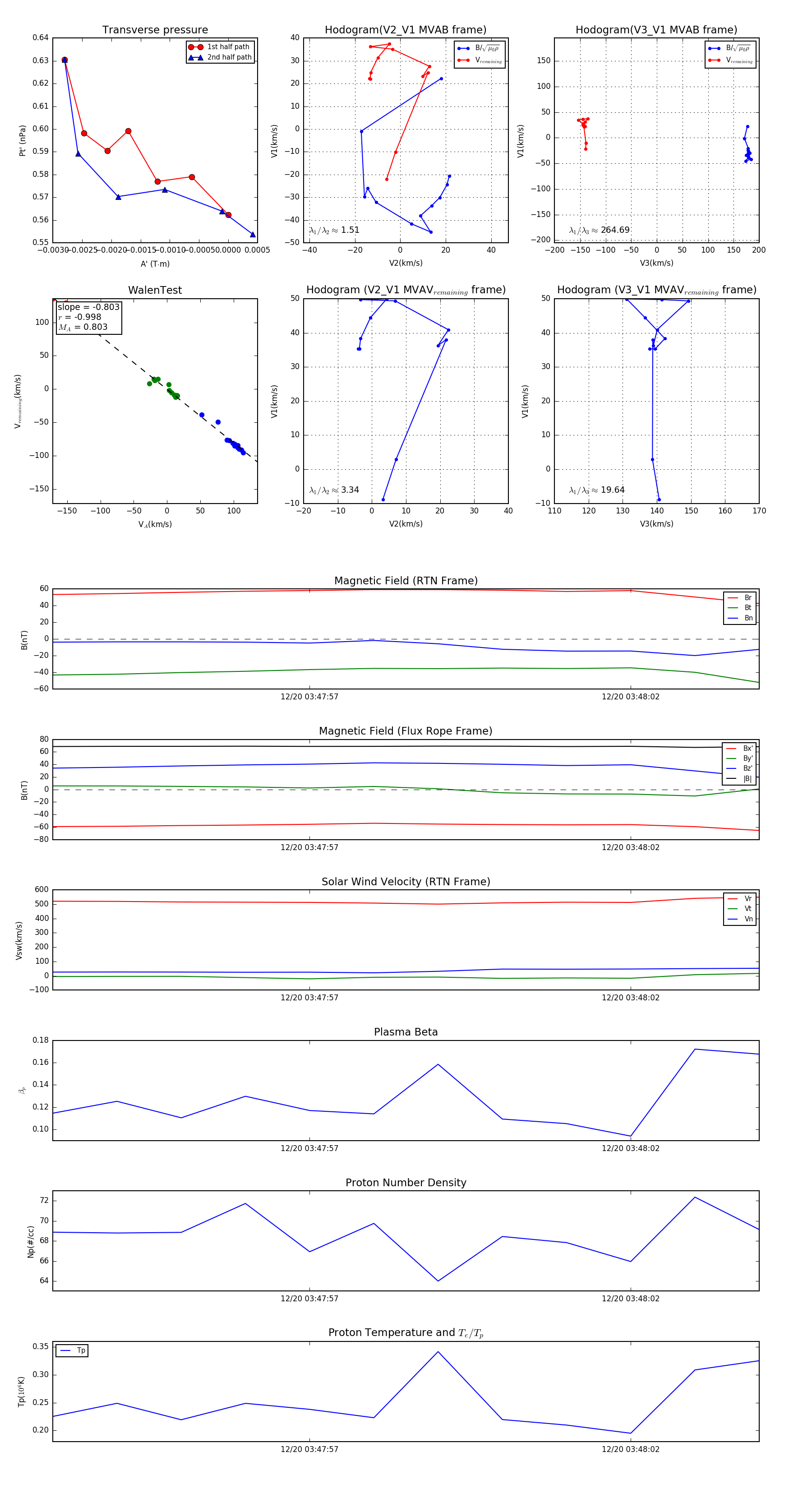
Flux Rope in 2024

Flux Rope Event 2024-12-20 03:47:53 ~ 2024-12-20 03:48:04 (12 seconds)


plot