HOME   LIST
‹–   –›

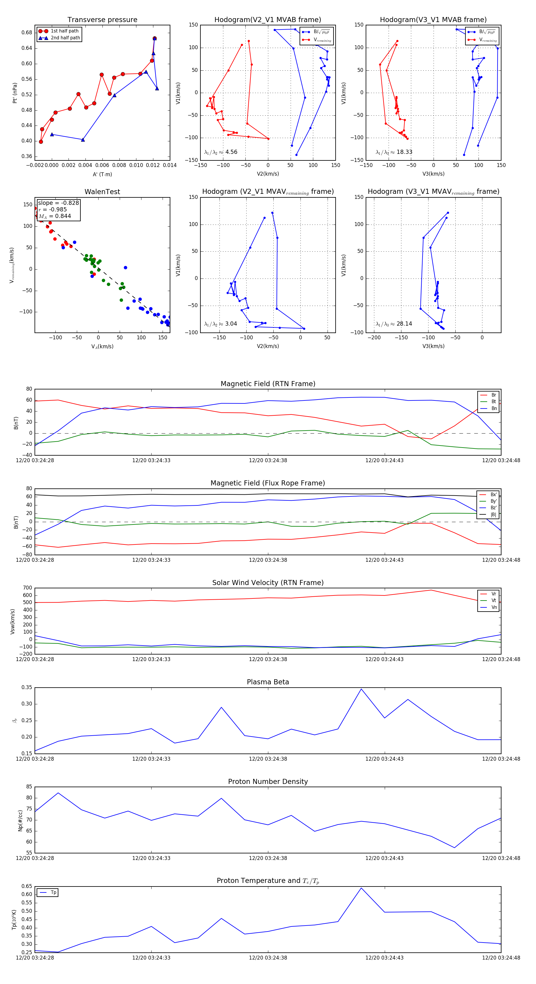
Flux Rope in 2024

Flux Rope Event 2024-12-20 03:24:28 ~ 2024-12-20 03:24:48 (21 seconds)


plot