HOME   LIST
‹–   –›

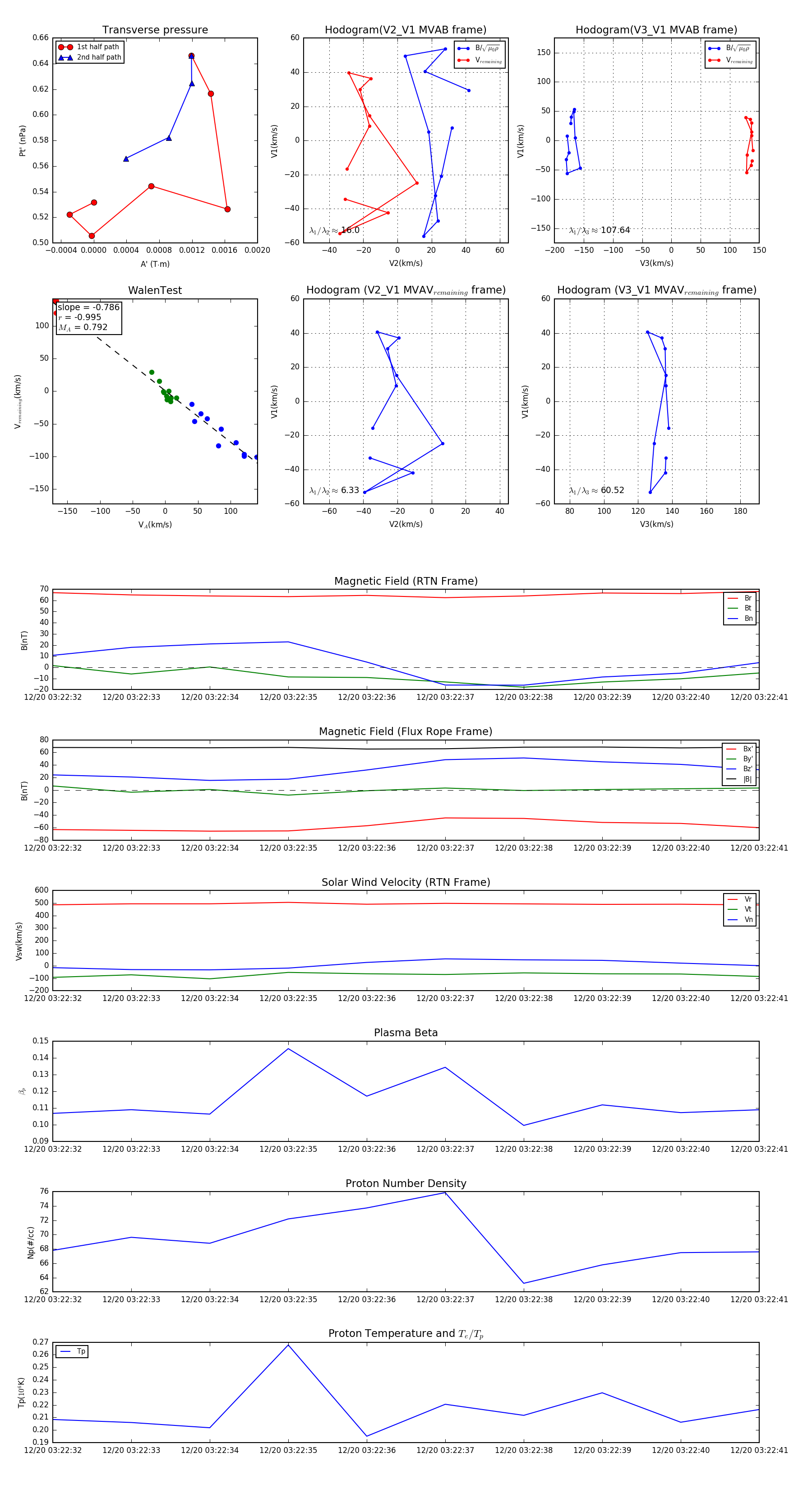
Flux Rope in 2024

Flux Rope Event 2024-12-20 03:22:32 ~ 2024-12-20 03:22:41 (10 seconds)


plot