HOME   LIST
‹–   –›

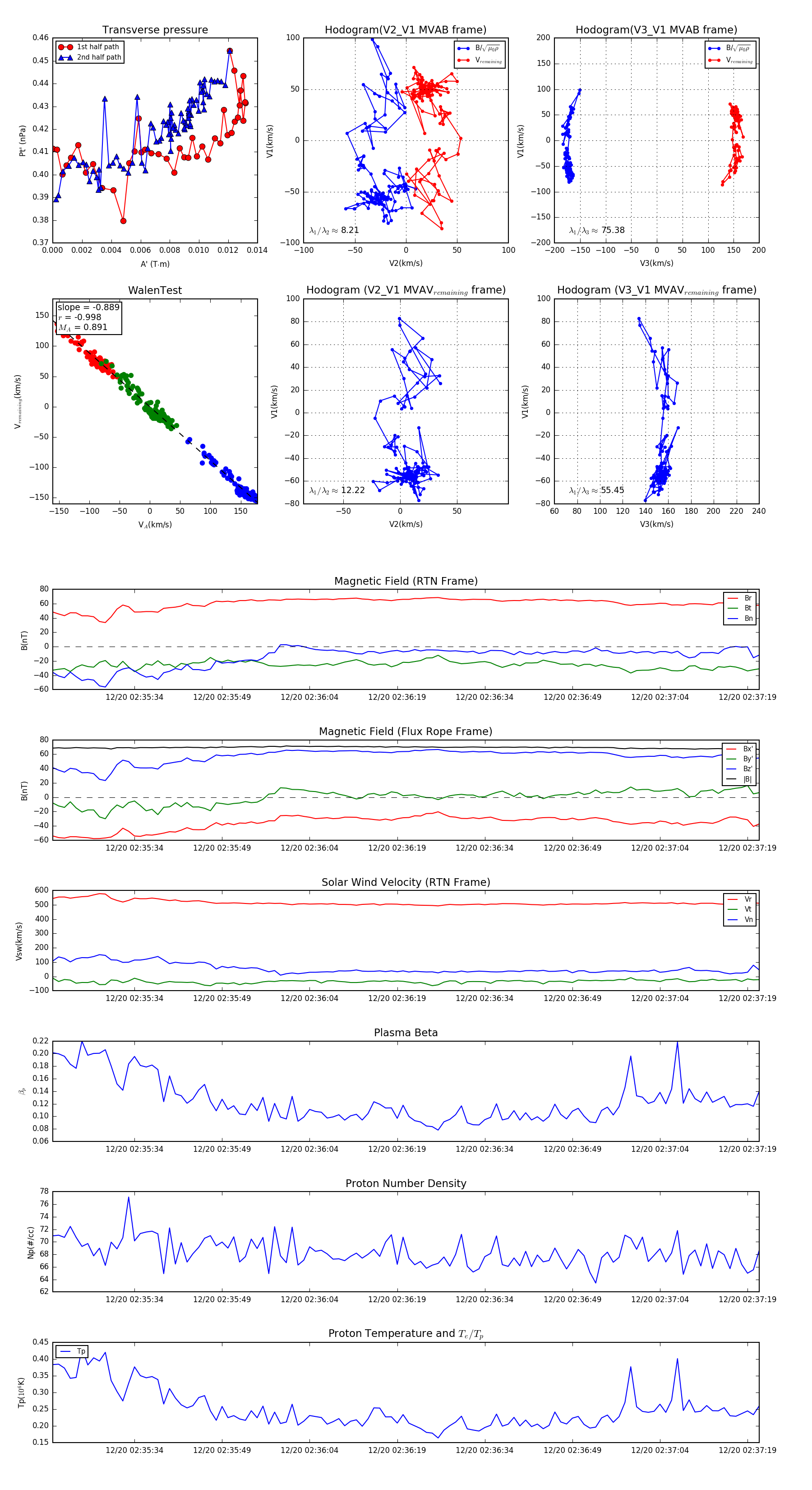
Flux Rope in 2024

Flux Rope Event 2024-12-20 02:35:20 ~ 2024-12-20 02:37:21 (122 seconds)


plot