HOME   LIST
‹–   –›

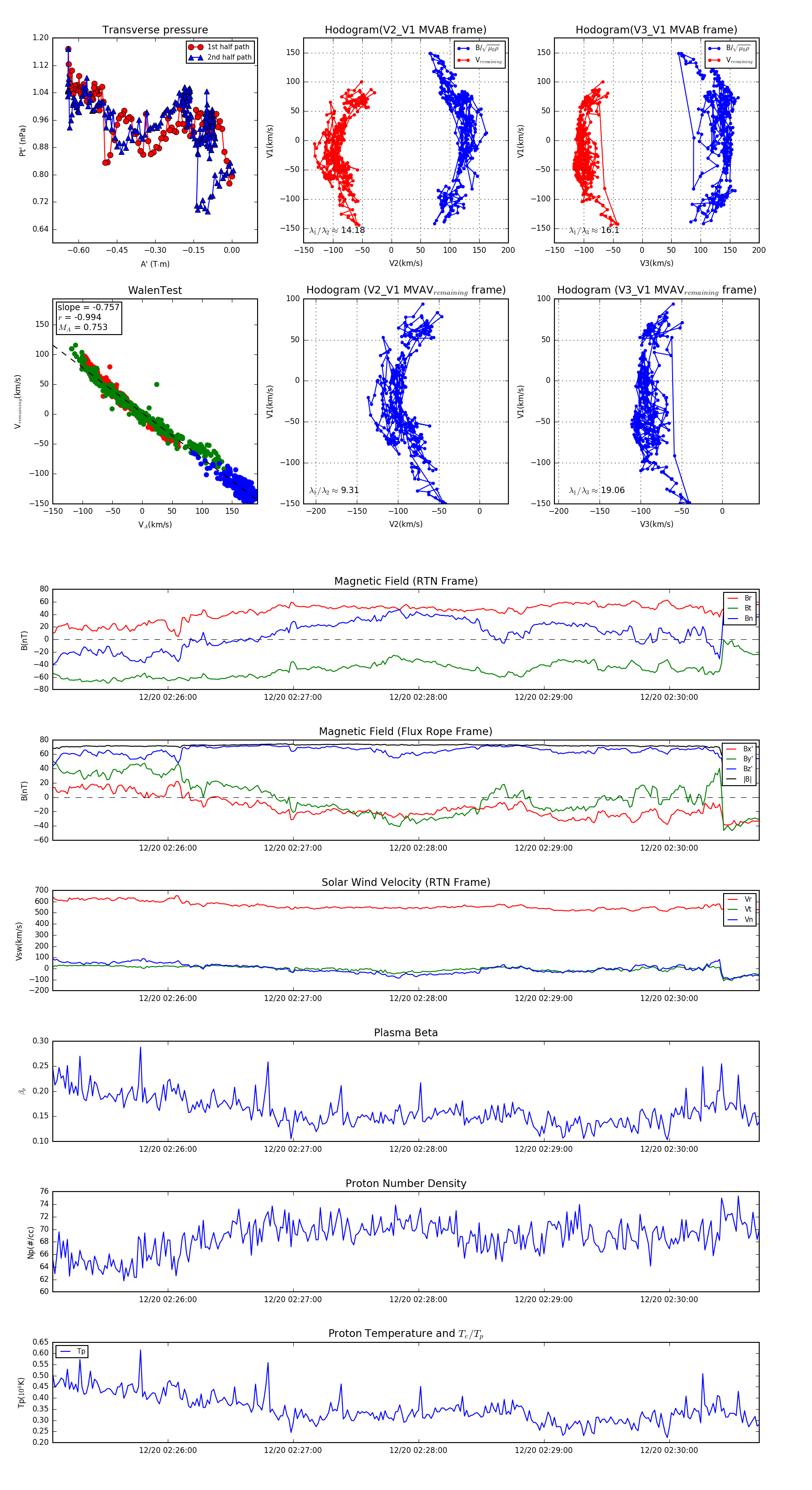
Flux Rope in 2024

Flux Rope Event 2024-12-20 02:25:05 ~ 2024-12-20 02:30:43 (339 seconds)


plot