HOME   LIST
‹–   –›

Flux Rope in 2024

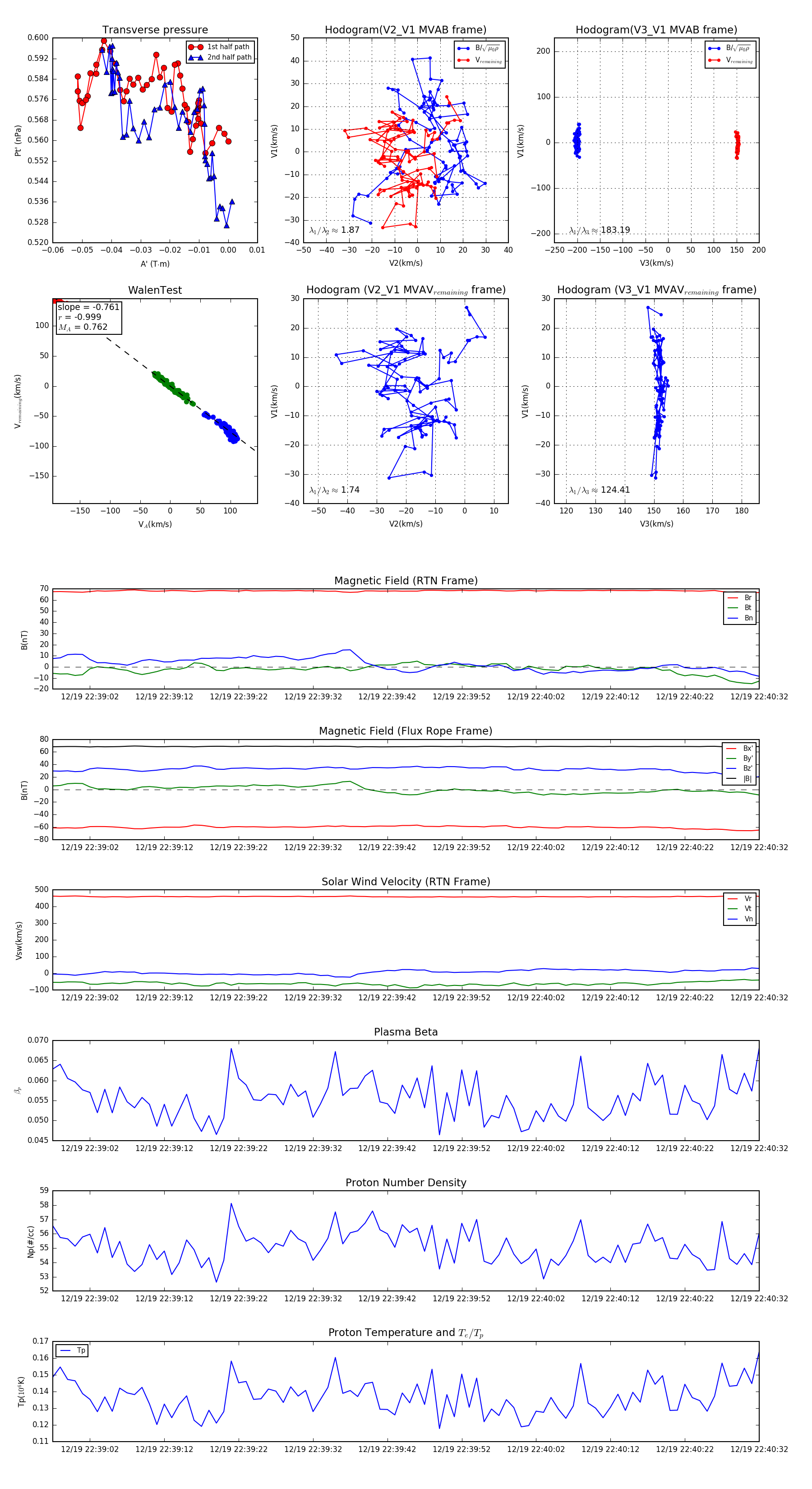
Flux Rope Event 2024-12-19 22:38:57 ~ 2024-12-19 22:40:32 (96 seconds)


plot