HOME   LIST
‹–   –›

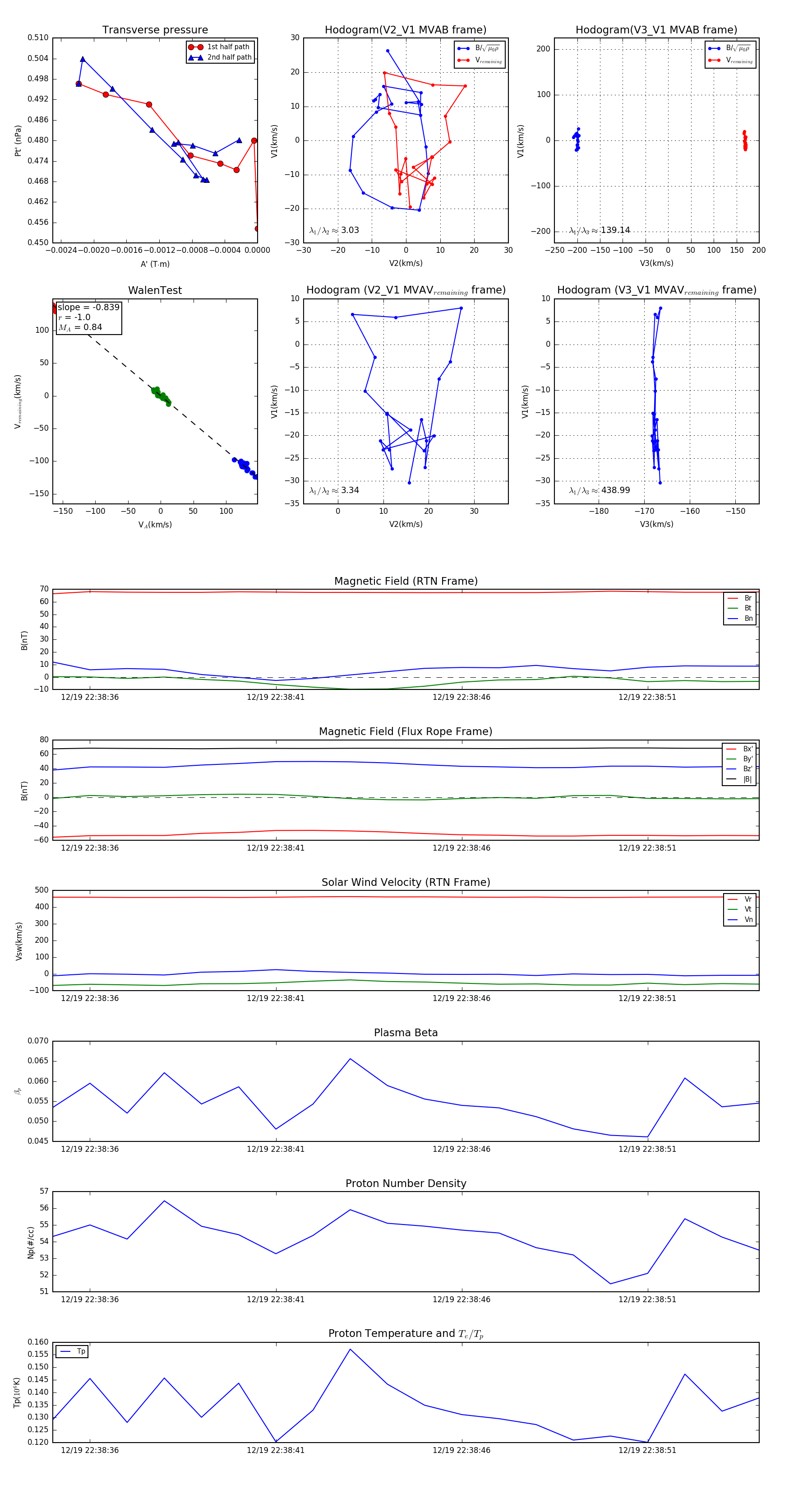
Flux Rope in 2024

Flux Rope Event 2024-12-19 22:38:35 ~ 2024-12-19 22:38:54 (20 seconds)


plot